“无废城市”建设试点实施方案指南和“无废城市”建设指标体系
2019年05月15日“无废城市”建设试点实施方案编制指南
为贯彻落实《国务院办公厅关于印发“无废城市”建设试点工作方案的通知》(国办发〔2018〕128号,以下简称《试点方案》),指导试点城市(试点区域,下同)做好“无废城市”建设试点实施方案(以下简称实施方案)编制工作,制定本指南。

一、编制原则
坚持问题导向。立足城市现状与未来,梳理迈向“无废城市”目标过程中,经济社会发展存在的核心问题、薄弱环节,因地制宜设定目标任务,提出针对性强、易于操作的任务措施。
坚持统筹协调。方案编制要与城乡经济社会发展规划有机融合,在生态文明体制改革、工业发展绿色转型、乡村振兴战略总体框架下,将固体废物精细化综合管理水平提升与城市精致化管理和供给侧结构性改革相衔接;将“无废城市”的建设目标与城市已开展、正在开展和拟开展的相关试点示范经验、成果相融合;统筹工业、农业、生活、消费等领域各类固体废物的产生、收运、利用与处置管理需求,整体推进,补齐短板,发挥协同增效作用。
坚持责任明晰。明确城市党委、政府责任和部门分工,将目标、任务逐一落实到责任单位和责任人;有效发挥专家或专业机构在实施方案编制、试点建设和成果凝练过程中的指导作用。
二、实施方案内容
实施方案应以《试点方案》为依据,立足城市实际,确定试点目标、试点任务、预期成果,做好任务分解、进度安排和措施保障。
(一)总则
明确实施方案的编制依据、试点范围和时限等。
1.编制依据
明确实施方案编制的法律法规、技术规范、相关文件等依据。
2.试点范围及时限
试点范围原则上为城市行政管辖的全部区域(特殊情况除外)。
试点时限为2年,即2019年1月至2020年12月。
(二)城乡发展与固体废物管理概况
1.城市发展基本情况
试点城市经济社会发展、生态环境状况,以及未来区域经济社会发展、城乡建设、生态环境、农业发展等相关规划情况。以2018年为基准年,分析城市社会经济发展的现状、目标和趋势,包括城市和农村地区的人口、产业结构、重点行业等。
2.从城市发展角度梳理固体废物管理现状
(1)试点城市工业产业发展现状;工业固体废物产生、贮存、利用、处置、历史堆存等现状;大宗工业固体废物综合利用产业发展现状。
(2)试点城市农村发展现状;畜禽粪污、秸秆、废旧农膜及农药包装废弃物等主要农业废弃物产生、回收、利用、处置现状;农村生活垃圾产生、分类办法、收运处理以及农村环境卫生管护机制等现状。
(3)试点城市发展及城市管理、城乡融合现状;再生资源、包装废物、生活垃圾、建筑垃圾、污水污泥利用处置产业发展现状。
(4)已开展或正在开展的与固体废物相关的改革和试点示范情况,特别是制度、能力建设、体制机制模式创新情况。
3.试点城市固体废物管理存在的主要问题
分析在现有社会经济和管理机制条件下,主要类别固体废物管理面临的主要问题。对照《试点方案》提出的目标要求,从推动城市可持续发展,实现城市管理与固体废物管理有机融合,最大程度减少固体废物产生、推动资源化利用,保障安全处置防控环境风险的角度,梳理法规标准、政策制度、技术装备、市场经济手段、绩效评价、政绩考核等方面存在的短板,分析主要原因。
(三)目标与指标
从推动城市产业转型升级,推动基础设施完善,推动城乡有机融合角度,提出“无废城市”建设的总体目标、阶段目标和具体指标。
试点城市可参考《“无废城市”建设指标体系(试行)》,科学筛选确定能够充分反映城市固体废物管理重点领域需求、发展阶段、技术经济条件等实际情况的必选指标、可选指标和自选指标,并设定2020年拟达到的目标。
(四)试点任务
1.推动区域工业高质量发展与大宗工业固体废物贮存处置总量趋零增长
针对区域工业体系绿色化水平不足导致的固体废物管理与工业发展不匹配、不协调的突出矛盾,研究提出在区域、园区、企业等不同层面,促进逐步降低工业固体废物产生强度、提高工业固体废物综合利用率、控制工业固体废物贮存处置总量、促进工业固体废物资源综合利用产业发展等方面的具体任务措施,保障区域内不同类别的固体废物产生量与相对应的处置能力匹配,推动实现大宗工业固体废物贮存处置总量趋零增长。
以资源开发为主导产业的城市,在深化绿色矿山建设、资源能源消费总量和强度“双控”、固体废物产消平衡、历史遗留固体废物总量削减等方面提出具体任务。
以制造业为主导产业的城市,在重点企业绿色设计和绿色供应链建设,生产者责任延伸制度探索,绿色工厂、循环型园区推进等方面提出具体任务。
2.推动区域农业高质量发展与主要农业废弃物资源化利用
针对农业废弃物收储运体系不完善与综合利用不足的突出短板,以构建生态循环农业模式为载体,研究提出整县推进种养循环农业示范、完善农业废弃物收储运体系、提高农业废弃物处置能力等方面的具体任务措施,推动畜禽粪污和农作物秸秆资源化利用,废旧农膜和农药包装废弃物回收,推动实现主要农业废弃物资源化利用。
3.推动践行绿色生活方式与生活垃圾源头减量和资源化利用
针对城乡生活垃圾产生量不断增长与分类回收、利用处置能力不足的突出矛盾,研究提出降低人均生活垃圾日产生量、提高生活垃圾分类收运系统覆盖率和农村卫生厕所普及率、提高生活垃圾回收利用率、控制生活垃圾填埋量等方面的具体任务措施,鼓励采用政府和社会资本合作(PPP)等模式新建城市生活垃圾处置项目,推动实现城乡生活消费领域固体废物高效利用处置。
综合性城市,在生活垃圾源头分类、建筑垃圾综合利用、污泥处理、再生资源回收与高质化利用方面提出具体任务。
服务业发达的城市,还应在限制生产、销售和使用一次性不可降解塑料制品和过度包装,开展绿色物流体系建设,推进快递业绿色包装应用,推广光盘行动等方面提出具体任务,推动和引导形成简约适度的绿色生活方式和消费模式。
4.推动危险废物全过程规范化管理与全面安全管控
针对危险废物源头产生、转移运输、利用处置等环节生态环境风险较突出的问题,在危险废物源头风险防控、事中事后监管、收集利用处置能力建设以及政策标准法规完善等方面提出具体任务,保障区域主要危险废物类别产生量和处置能力相匹配且略有富余,进一步强化危险废物规范化管理,严厉打击非法转移、非法利用、非法处置危险废物,全面提升危险废物风险防控能力。
5.推动固体废物精细化综合管理与三产发展协同融合
针对固体废物管理职能分散、市场发展程度不足的突出问题,研究提出强化法规政策体系建设、促进固体废物回收利用处置投资、强化企业环境信用评价、形成固体废物管理技术示范模式、提高固体废物污染各类案件处置能力等保障能力建设、提高群众获得感的具体任务措施。
针对工业、农业、生活等领域各类固体废物的产生、收运、利用与处置管理需求,加强一、二、三产业融合,围绕提升固体废物特别是危险废物环境监管能力、污染治理能力和风险防范能力,在城市管理体制和长效机制建设方面,提出具体路径、任务与预期目标,促进末端处置管理向源头管控转变。
已开展过或正在开展各类固体废物试点的城市,重点在评估制度的适用性、机制的有效性、模式的可复制性、标准规范与管理政策的配套性等基础上,进一步探索完善固体废物综合管理制度和技术体系。
固体废物相关产业市场化程度比较高的试点城市,重点按照固体废物环境风险、市场价值、产业成熟度等进行分级管理,分类施策,以激发市场活力、培育新的固体废物产业增长点为目标,探索政府、社会以及政府和社会资本合作的可持续商业模式。
围绕党政机关、企事业单位、社区、家庭等不同社会单元,广泛开展“无废城市”理念和措施的宣传推广,不断提高固体废物减量化、资源化、无害化的社会知晓度、公众参与度和满意度,促进形成“无废城市”建设的社会氛围。
(五)主要任务清单及进度安排
制定为落实“无废城市”建设任务要求而需要开展的任务清单,明确工作内容、预期目标、责任主体、完成时限、资金投入等,主要包括需要开展的政策文件、标准规范等的制度体系建设,监管信息系统、固体废物鉴别、技术评估等技术体系建设,推动形成“无废城市”建设所需的产品体系、金融工具等,以及推动形成固体废物减量化、分类回收、利用处置等能力提升的工程项目等。
1.“无废城市”制度体系建设任务清单及进度安排
2.“无废城市”技术体系建设任务清单及进度安排
3.“无废城市”市场体系建设任务清单及进度安排
4.“无废城市”工程建设项目清单及进度安排
针对上述任务清单,明确哪些是2年试点期可以完成的、必须完成的,哪些是周期较长需要持续推进的,明确动态调整机制。
(六)保障措施
提出保障实施方案顺利实施的组织领导、资金支持、宣传引导等措施。
1.加强组织领导
试点城市党委、政府将“无废城市”建设试点工作列为年度重点工作任务。成立由党委或政府主要领导同志为组长,生态环境、发展改革、工业和信息化、财政、自然资源、住房城乡建设、农业农村等相关部门领导同志参与的工作推进小组,明确职责分工,建立部门责任清单和重点工作任务清单。
2.加强技术指导
试点城市组建包括来自政府、技术单位和产业专家在内的技术团队,编制实施方案,制定利用处置技术文件,并持续指导试点建设,确保一张蓝图绘到底。支持组建“产学研政”技术创新和应用推广平台,组织开展技术对接,促进先进适用技术转化落地。
3.加大资金支持
明确“无废城市”建设试点资金筹措方案、保障渠道和资金规模。加大财政资金统筹整合力度,鼓励金融机构在风险可控前提下加大资金支持力度,支持固体废物源头减量、资源化利用和安全处置体系建设,激发市场活力。
4.强化宣传引导
面向党政机关、学校、社区、家庭、企业开展生态文明教育,将绿色生产方式和生活方式等相关内容纳入领导干部培训及市民教育体系,全方位开展宣传教育。加强固体废物产生、利用与处置信息公开,充分发挥社会组织和公众监督作用。
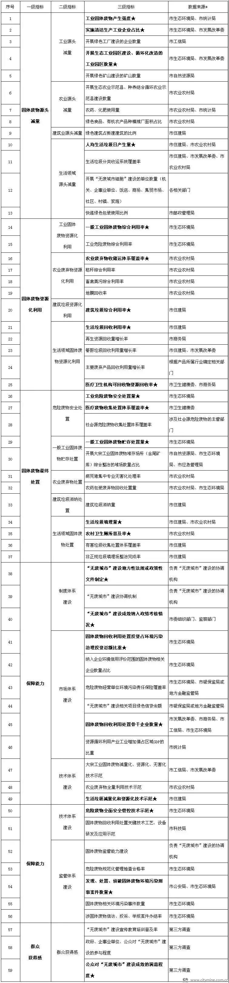
“无废城市”建设指标体系(试行)
为落实《国务院办公厅关于印发“无废城市”建设试点工作方案的通知》(国办发〔2018〕128号)要求,引导城市开展试点工作,制定《“无废城市”建设指标体系(试行)》(以下简称《指标体系》)。
《指标体系》以创新、协调、绿色、开放、共享的发展理念为引领,坚持科学性、系统性、可操作性和前瞻性原则,以固体废物减量化和资源化利用为核心,从固体废物源头减量、资源化利用、最终处置、保障能力、群众获得感5个方面进行设计。
一、指标设置
《指标体系》由一级指标、二级指标和三级指标组成,其中一级指标5个、二级指标18个、三级指标59个(具体见表1)。三级指标分为3类:第1类(标注★)为必选指标,共22项,是所有试点城市均需开展调查的指标;第2类为可选指标,共37项,试点城市结合城市类型、特点及试点任务安排选择对应指标;第3类为自选指标,由试点城市结合自身发展定位、发展阶段、资源禀赋、产业结构、经济技术基础等差异性自行设置,为完善我国固体废物统计制度提供支撑。各项指标数据主要来源于现有统计调查数据,或专项调查数据,用于反映城市试点建设成效和发展趋势。试点城市应结合自身城市发展定位、试点建设实际需求等,科学设定各项指标于2020年达到的目标值,但不应低于国家、所在省(区、市)的要求。
表1“无废城市”建设指标体系(试行)

注:★表示必选指标
* 可由试点城市根据具体情况调整涉及的主管部门
二、指标说明
1.工业固体废物产生强度★
(1)指标解释:指纳入固体废物申报登记范围的工业企业,每万元工业增加值的工业固体废物(包括一般工业固体废物和工业危险废物)产生量。该指标是用于促进全面降低一般工业固体废物和工业危险废物的源头产生水平的综合性指标。试点期间,各地可根据情况,在三级指标中,细化设置主导产业工业固体废物产生强度指标。
工业固体废物产生量包括一般工业固体废物和工业危险废物产生量。一般工业固体废物指未被列入《国家危险废物名录》或者根据国家规定的危险废物鉴别标准(GB 5085)、固体废物浸出毒性浸出方法(GB 5086)及固体废物浸出毒性测定方法(GB/T 15555)判定不具有危险特性的工业固体废物。工业危险废物指工业企业产生的、列入《国家危险废物名录》或者根据国家规定的危险废物鉴别标准和鉴别方法认定的具有危险特性的固体废物。
(2)计算方法:工业固体废物产生强度=工业固体废物产生量÷工业增加值。
(3)发展趋势:未来该指标应逐渐降低并趋于平稳。
(4)数据来源:市生态环境局、市统计局。
2.实施清洁生产工业企业占比★
(1)指标解释:指全市域内应实行强制清洁生产的工业企业中,达到I级(国际领先水平)和II级(国内先进水平)清洁生产水平的工业企业数量占比。该指标用于推动应实行强制清洁生产的行业企业依法实施清洁生产,提高资源利用效率,减少或避免产生工业固体废物、特别是危险废物,降低固体废物危害性,减少进入最终处置环节的固体废物量。
(2)计算方法:实施清洁生产工业企业占比=达到I级(国际领先水平)和II级(国内先进水平)清洁生产水平的工业企业数量÷应实行强制清洁生产的工业企业数量×100%。
(3)发展趋势:未来该指标应不断提高并趋于最大化。
(4)数据来源:市生态环境局、市发展改革委。
3.开展绿色工厂建设的企业数量
(1)指标解释:绿色工厂是指对照《绿色工厂评价通则》(GB/T 36132)和相关行业绿色工厂评价导则,实现了用地集约化、原料无害化、生产洁净化、废物资源化、能源低碳化的工厂,可包括国家级、省级、市级等各级绿色工厂。该指标用于促进工厂减少有害物质的使用,提高原材料使用效率和工业固体废物综合利用率,逐步建成绿色工厂。
(2)发展趋势:该指标应不断增长。
(3)数据来源:市工信局。
4.开展生态工业园区建设、循环化改造的工业园区数量★
(1)指标解释:指开展生态工业园区建设、循环化改造的各级各类工业园区数量。该指标用于促进各地对现有工业园区开展改造升级,建成循环化园区或生态工业园区,同时对新建园区,应按照生态工业园区、循环化园区建设标准开展建设。
(2)发展趋势:未来,所有园区应达到生态工业园区、循环化园区建设标准。
(3)数据来源:市生态环境局、市发展改革委。
5.开展绿色矿山建设的矿山数量
(1)指标解释:指城市大中型生产矿山中开展绿色矿山建设的新建矿山和生产矿山数量。开展绿色矿山建设的新建矿山和生产矿山,指按照自然资源部发布的各类绿色矿山建设规范开展绿色矿山建设的矿山。该指标用于促进降低矿产资源开采过程固体废物产生强度和环境影响,加快矿业转型与绿色发展。
(2)发展趋势:未来,所有矿山应达到绿色矿山建设标准。
(3)数据来源:市自然资源局。
6.开展生态农业示范县、种养结合循环农业示范县建设数量
(1)指标解释:指城市开展各级生态农业示范县、种养结合循环农业示范县数量。该指标用于加强种养结合、促进农业循环经济发展,是农业生产模式转型的一个重要指标。
(2)发展趋势:未来,所有以农业为主的县级行政区划应达到生态农业示范县、循环农业示范县建设标准。
(3)数据来源:市农业农村局。
7.农药、化肥使用量
(1)指标解释:指城市农村地区当年农药、化肥的使用量。该指标主要是推动控制和减少农业生产中农药、化肥使用量,促进应用有机肥,加强农业面源污染治理,不断提升农业可持续发展支撑能力。
(2)发展趋势:该指标应不断降低。
(3)数据来源:市农业农村局、市统计局。
8.绿色食品、有机农产品种植推广面积占比
(1)指标解释:指城市绿色食品、有机农产品的种植面积占全市种植土地面积的比率。绿色食品、有机农产品种植推广面积的不断扩大,是生态农业、循环农业发展的重要体现,有利于促进减少农药化肥使用量,促进种养平衡和农业废弃物综合利用。
(2)计算方法:绿色食品、有机农产品种植推广面积占比=绿色食品、有机农产品的种植面积÷全市种植土地面积×100%。
(3)发展趋势:该指标应不断提高。
(4)数据来源:市农业农村局。
9.绿色建筑占新建建筑的比例
(1)指标解释:指城镇新建民用建筑(住宅建筑和公共建筑)中达到《绿色建筑评价标准》(GB/T 50378)或省市级相关标准的绿色建筑面积的总和占全市新建民用建筑面积总和的比例。《绿色建筑评价标准》是推动城市高质量发展系列标准之一。绿色建筑的推广是促进建筑垃圾源头减量,促进建筑垃圾综合利用,提高建筑节能水平,推动城市高质量发展的重要抓手。
(2)计算方法:绿色建筑占新建建筑的比例=新建绿色建筑面积总和÷全市新建民用建筑面积总和×100%。
(3)发展趋势:该指标应不断提高。
(4)数据来源:市住建局。
10.人均生活垃圾日产生量★
(1)指标解释:指每人每日的生活垃圾产生量。该指标是反映生活领域固体废物减量工作成效的综合性指标,是城市开展生活垃圾收运处置基础设施规划建设的基本依据。试点期间,该指标可根据生活垃圾日清运量、收运系统覆盖率和常住人口计算得到。
(2)计算方法:人均生活垃圾日产生量=生活垃圾日清运量÷(生活垃圾收运系统覆盖率×城乡常住人口)。
(3)发展趋势:该指标应随着生活垃圾清运系统覆盖率的不断提升、垃圾源头分类的不断推进,逐步降低并趋于合理水平。
(4)数据来源:市住建局、市农业农村局。
11.生活垃圾分类收运系统覆盖率
(1)指标解释:指城市和农村地区开展生活垃圾分类收集、分类运输的社区和行政村数量占社区和行政村总数的比率。该指标用于推动试点城市生活垃圾分类收运系统实现城乡全覆盖,促进有价值物质的回收利用、减少生活垃圾源头产生量。
(2)计算方法:生活垃圾分类收运系统覆盖率=开展生活垃圾分类收运的社区和行政村数量÷社区和行政村总数×100%。
(3)发展趋势:生活垃圾分类收运系统覆盖率应达到100%。
(4)数据来源:市住建局、市发展改革委、市农业农村局。
12.开展“无废城市细胞”建设的单位数量(机关、企事业单位、饭店、商场、集贸市场、社区、村镇、家庭)
(1)指标解释:指经统计调查达成“无废城市细胞”标准的各类单位数量。“无废城市细胞”是指社会生活的各个组成单元,包括机关、企事业单位、饭店、商场、集贸市场、社区、村镇、家庭等,是贯彻落实“无废城市”建设理念、体现试点工作成效的重要载体。试点城市应因地制宜建立“无废城市细胞”行为守则、倡议、标准等,并推动达成。
(2)发展趋势:该指标应不断增长。
(3)数据来源:各相关部门。
13.快递绿色包装使用比例
(1)指标解释:指城市行政区划内寄出的快件(含邮件)使用符合相关标准的可降解或可重复利用的绿色包装材料的比例。
(2)计算方法:快递绿色包装使用率=快递绿色包装使用量÷快递包装总使用量×100%。
(3)发展趋势:该指标应不断提高。
(4)数据来源:市邮政管理局。
14.一般工业固体废物综合利用率★
(1)指标解释:指一般工业固体废物综合利用量占一般工业固体废物产生量(包括综合利用往年贮存量)的百分率。该指标用于大幅提高工业固体废物资源化利用水平。一般工业固体废物综合利用量指报告期内企业通过回收、加工、循环、交换等方式,从固体废物中提取或者使其转化为可以利用的资源、能源和其他原材料的固体废物量(包括综合利用往年贮存量)。城市可根据实际情况,增加具体类别工业固体废物综合利用率作为自选指标,如煤矸石综合利用率、粉煤灰综合利用率等。
(2)计算方法:一般工业固体废物综合利用率=一般工业固体废物综合利用量÷(当年一般工业固体废物产生量+综合利用往年贮存量)×100%。
(3)发展趋势:未来该指标应不断提高并趋于合理水平。
(4)数据来源:市生态环境局。
15. 工业危险废物综合利用率
(1)指标解释:指城市工业企业产生的危险废物综合利用量占工业危险废物产生总量(包括综合利用往年工业危险废物贮存量)的比率。
(2)计算方法:工业危险废物综合利用率=工业危险废物综合利用量÷(当年工业危险废物产生量+综合利用往年工业危险废物贮存量)×100%。
(3)发展趋势:未来该指标应不断提高并趋于合理水平。
(4)数据来源:市生态环境局。
16.农业废弃物收储运体系覆盖率★
(1)指标解释:指城市纳入农业废弃物收储运体系的行政村数量与行政村总数的比值。城市可根据具体情况确定管理对象,如秸秆、畜禽粪污、地膜等。该指标用于促进主要农业废弃物的收集、利用水平。
(2)计算方法:农业废弃物收储运体系覆盖率=纳入农业废弃物收储运体系的行政村数量÷行政村总数×100%。
(3)发展趋势:未来该指标应不断提高并最终实现全覆盖。
(4)数据来源:市农业农村局。
17.秸秆综合利用率
(1)指标解释:指秸秆肥料化(含还田)、饲料化、基料化、燃料化、原料化利用总量与秸秆可收集资源量(测算)的比值。根据《农业农村部办公厅关于做好农作物秸秆资源台账建设工作的通知》(农办科〔2019〕3号),可收集资源量为理论资源量与收集系数的乘积,其中理论资源量为作物产量与该农作物草谷比的乘积。
(2)计算方法:农作物秸秆综合利用率=秸秆综合利用量÷秸秆可收集资源量×100%。
(3)发展趋势:未来该指标应不断提高并趋于合理水平。
(4)数据来源:市农业农村局。
18.畜禽粪污综合利用率
(1)指标解释:指用于生产沼气且沼肥还田利用、堆(沤)肥、肥水、燃料、商品有机肥、垫料、基质等并符合有关标准或要求的畜禽粪污量,占畜禽粪污产生总量的比例。畜禽粪污产生量和综合利用量根据畜禽规模养殖场直联直报信息系统确定。
(2)计算方法:畜禽粪污综合利用率=畜禽粪污综合利用量÷畜禽粪污产生量(测算)×100%。
(3)发展趋势:未来该指标应不断提高并趋于合理水平。
(4)数据来源:市农业农村局。
19.地膜回收率
(1)指标解释:指地膜回收量与使用量的比值。
(2)计算方法:地膜回收率=地膜回收量÷地膜使用量×100%。
(3)发展趋势:未来该指标应不断提高。
(4)数据来源:市农业农村局。
20.建筑垃圾综合利用率★
(1)指标解释:指该城市建筑垃圾经分拣、剔除或粉碎后,作为新型建筑材料重新利用量与建筑垃圾产生总量的比值。建筑垃圾,指新建、改(扩)建、拆除各类建(构)筑物、管网、道桥以及房屋装饰装修过程中所产生的工程渣土、废弃泥浆、工程垃圾、拆除垃圾和装修垃圾等。试点期间,建筑垃圾产生量可根据施工面积估算,相关系数取值由城市根据具体情况确定。
(2)计算方法:建筑垃圾综合利用率=建筑垃圾综合利用量÷建筑垃圾产生量(估算)×100%。
(3)发展趋势:未来该指标应不断提高。
(4)数据来源:市住建局。
21.生活垃圾回收利用率★
(1)指标解释:指生活垃圾进入焚烧和填埋设施之前,可回收物和易腐垃圾的回收利用量占生活垃圾产生量的百分率。试点期间,生活垃圾产生量可根据生活垃圾清运量和收运系统覆盖率计算得到。该指标用于提高生活垃圾中可回收物和易腐垃圾的回收利用水平,减少生活垃圾焚烧和填埋量。
(2)计算方法:生活垃圾回收利用率=生活垃圾回收利用量÷生活垃圾产生量×100%。
生活垃圾产生量=生活垃圾清运量÷生活垃圾收运系统覆盖率。
(3)发展趋势:该指标应不断提高并趋于合理水平。
(4)数据来源:市住建局。
22.再生资源回收量增长率
(1)指标解释:指当年再生资源回收量相对于上一年再生资源回收量的增长率。再生资源类别包括报废汽车、废弃电器电子产品、废钢铁、废铜、废铝、废铅蓄电池、废塑料、废纸、废玻璃、废油、废旧轮胎等。该指标用于促进再生资源回收利用水平提升。
(2)计算方法:再生资源回收量增长率=(当年再生资源回收量-上一年再生资源回收量)÷上一年再生资源回收量×100%。
(3)发展趋势:试点期间,该指标应大于零。
(4)数据来源:市商务局。
23.餐厨垃圾回收利用量增长率
(1)指标解释:指城市建成区餐饮业当年餐厨垃圾回收利用量相对于上一年餐厨垃圾回收利用量的增长率。餐饮业统计对象为全市建成区内餐饮业、机关企事业食堂等。该指标用于促进餐厨垃圾回收利用水平提升,推动实现餐厨垃圾全部回收利用。
(2)计算方法:餐厨垃圾回收利用量增长率=(当年餐厨垃圾回收利用量-上一年餐厨垃圾回收利用量)÷上一年餐厨垃圾回收利用量×100%。
(3)发展趋势:试点期间,该指标应大于零。
(4)数据来源:市住建局、市发展改革委。
24.主要废弃产品回收利用量增长率
(1)指标解释:指当年纳入管理的废铅蓄电池、废动力电池、废弃电器电子产品、包装废物等典型废弃产品分类回收网点的回收量相对于上一年回收量的增长率。具体产品种类由城市根据情况自行确定。
(2)计算方法:主要废弃产品回收量增长率=(当年主要废弃产品回收量-上一年主要废弃产品回收量)÷上一年主要废弃产品回收量×100%。
(3)发展趋势:试点期间,该指标应大于零。
(4)数据来源:根据产品所属行业确定相关部门。
25.医疗卫生机构可回收物资源回收率★
(1)指标解释:指医疗卫生机构可回收物的回收量与可回收物产生量的比值。医疗机构可回收物主要包括未经患者血液、体液、排泄物等污染的输液瓶(袋),塑料类包装袋、包装盒、包装箱、纸张,纸质外包装物,废弃电器电子产品,经过擦拭或熏蒸方式消毒处理后废弃的病床、轮椅、输液架等。该指标用于提高医疗卫生机构可回收物的回收水平。
(2)计算方法:医疗卫生机构可回收物资源回收率=可回收物的回收量÷可回收物产生量×100%。
(3)发展趋势:未来该指标应不断提高并趋于合理水平。
(4)数据来源:市卫生健康委、市商务局。
26.工业危险废物安全处置量★
(1)指标解释:指工业危险废物自行安全处置和由持有危险废物经营许可证单位进行安全处置的工业危险废物量。该指标用于促进提高工业危险废物安全处置水平。
(2)发展趋势:未来该指标应稳定于合理水平,在源头减量和资源化利用最大化的前提下,实现全部安全处置。
(3)数据来源:市生态环境局。
27.医疗废物收集处置体系覆盖率★
(1)指标解释:指城市纳入医疗废物收运管理范围(包括城市和农村地区),并由持有医疗废物经营许可证单位进行处置的医疗卫生机构占医疗卫生机构总数的百分比。该指标用于推动和引领提高医疗废物收集能力。
(2)计算方法:医疗废物收集处置体系覆盖率=纳入医疗废物收集处置体系的医疗卫生机构数量÷医疗卫生机构总数×100%。
(3)发展趋势:该指标应不断提高并最终实现全覆盖。
(4)数据来源:市卫生健康委。
28.社会源危险废物收集处置体系覆盖率
(1)指标解释:指纳入危险废物收集处置体系的社会源危险废物产生单位(试点期间可以高校及研究机构实验室、汽修企业为主)数量占社会源危险废物产生单位总数的百分率。
(2)计算方法:社会源危险废物收集处置体系覆盖率=纳入危险废物收集处置体系的社会源危险废物产生单位数量÷社会源危险废物产生单位总数×100%。
(3)发展趋势:未来该指标应不断提高并最终实现全覆盖。
(4)数据来源:涉及社会源危险废物的主管部门。
29.一般工业固体废物贮存处置量★
(1)指标解释:指城市贮存处置的一般工业固体废物量。该指标用于严格控制一般工业固体废物贮存处置量增长。
(2)发展趋势:该指标是严格控制指标,试点期间,应以现有贮存处置总量不增长为目标,合理设定当年新增的一般工业固体废物贮存处置量控制目标。未来,该指标应逐步下降,并趋于稳定。
(3)数据来源:市生态环境局。
30.开展大宗工业固体废物堆存场所(含尾矿库)综合整治的堆场数量占比
(1)指标解释:指完成大宗工业固体废物堆存场所(含尾矿库)综合整治项目数量与综合整治任务项目总数的比值。大宗工业固体废物指我国各工业领域在生产活动中年产生量在1000万吨以上、对环境和安全影响较大的固体废物,主要包括:尾矿、煤矸石、粉煤灰、冶炼渣、工业副产石膏、赤泥和电石渣。整治内容包括建立工业固体废物管理台账,如实记录种类、产生、贮存、利用、处置等情况,且工业固体废物堆场达到《一般工业固体废物贮存、处置场污染控制标准》(GB 18599)。
(2)计算方法:开展大宗工业固体废物堆存场所(含尾矿库)综合整治的堆场数量占比=开展大宗工业固体废物堆存场所(含尾矿库)综合整治项目数量÷综合整治任务项目总数×100%。
(3)发展趋势:试点期间,应治理的全部堆存场所,应完成或启动治理工作。
(4)数据来源:市自然资源局、市生态环境局、市应急管理局。
31.病死猪集中专业无害化处理率
(1)指标解释:指采取焚烧、化制等工厂化方式统一收集、集中处理的病死猪占全部无害化处理的病死猪的比例。
(2)发展趋势:该指标应达到100%。
(3)数据来源:市农业农村局。
32.农药包装废弃物回收处置量
(1)指标解释:指农药包装废弃物回收处置量。该指标用于促进农药包装废弃物回收和集中处置体系建设,保障农业生产安全、农产品质量安全和农业生态环境安全。
(2)发展趋势:该指标应不断提高,未来应实现全部规范回收处置。
(3)数据来源:市农业农村局、市生态环境局。
33.建筑垃圾消纳量
(1)指标解释:指进入规范的城镇建筑垃圾消纳场的建筑垃圾总量。
(2)发展趋势:该指标应控制在合理水平,在建筑垃圾源头减量和资源化利用最大化的前提下,逐步实现全部规范消纳。
(3)数据来源:市住建局。
34.生活垃圾填埋量★
(1)指标解释:指全市域(包括城市和农村)范围内采用填埋方式处置生活垃圾的总量。该指标用于促进生活垃圾填埋量不断降低,最终实现“零填埋”。
(2)发展趋势:该指标是严格控制指标,在合理、适度分类的前提下,生活垃圾填埋量应不断降低并最终趋近于零。
(3)数据来源:市住建局、市农业农村局。
35.农村卫生厕所普及率★
(1)指标解释:指使用各类卫生厕所的农户数与农村总户数的比率。卫生厕所指达到《农村户厕卫生规范》(GB 19379)和《粪便无害化卫生要求》(GB 7959)等基本要求,具有粪便无害化处理设施、按规范进行使用管理的厕所。农村总户数指县域(不含)以下农户总数。该指标用于促进农村粪便无害化处理,进一步提升改厕质量。
(2)计算方法:农村卫生厕所普及率=使用各类卫生厕所的农户数÷农村总户数×100%。
(3)发展趋势:农村卫生厕所普及率应不断提高。
(4)数据来源:市农业农村局。
36.有害垃圾收集处置体系覆盖率
(1)指标解释:指城市建成区内纳入有害垃圾分类收集、分类运输、分类处置体系的居民小区数量占居民小区总数的百分率。根据《生活垃圾分类制度实施方案》,有害垃圾主要包括:废电池(镉镍电池、氧化汞电池、铅蓄电池等),废荧光灯管(日光灯管、节能灯等),废温度计,废血压计,废药品及其包装物,废油漆、溶剂及其包装物,废杀虫剂、消毒剂及其包装物,废胶片及废相纸等。
(2)计算方法:有害垃圾收集处置体系覆盖率=纳入有害垃圾收集处置体系的居民小区数量÷居民小区总数×100%。
(3)发展趋势:该指标应不断提高并最终实现全覆盖。
(4)数据来源:市住建局。
37.非正规垃圾填埋场整治完成率
(1)指标解释:指完成治理的非正规垃圾填埋场数量占全市非正规垃圾填埋场数量的比率。非正规垃圾填埋场是利用自然条件堆填,没有按照垃圾卫生填埋场建设的规范标准进行完善边坡、顶部、底部防渗漏设计和建设,同时缺少土地用地、规划、立项、环境保护等方面的合法批准手续的垃圾填埋场。
(2)计算方法:非正规垃圾填埋场整治完成率=治理后规范的垃圾填埋场数量÷非正规垃圾填埋场数量×100%。
(3)发展趋势:该指标应不断提高并达到100%。
(4)数据来源:市住建局。
38.“无废城市”建设地方性法规或政策性文件制定★
(1)指标解释:指城市涉及固体废物减量化、资源化、无害化相关内容的地方性法规、政策性文件、统计制度的制定和出台情况。
(2)数据来源:负责“无废城市”建设的协调机构。
39.“无废城市”建设协调机制
(1)指标解释:指市委市政府牵头组织成立、市委市政府主要领导负责,生态环境、发展改革、工业和信息化、住房城乡建设、农业农村、综合执法、商务等相关部门共同参与的组织协调机构,以及部门责任清单和协作机制建设情况。
(2)数据来源:负责“无废城市”建设的协调机构。
40.“无废城市”建设成效纳入政绩考核情况★
(1)指标解释:指将“无废城市”建设重要指标及完成成效纳入各级政府及其组成部门政绩考核情况。
(2)数据来源:市委组织部门、监察部门。
41.固体废物回收利用处置投资占环境污染治理投资总额比重★
(1)指标解释:工业企业当年用于固体废物减量化、资源化、无害化,以及废弃产品回收等研发、技改、管理、能力建设等活动的资金投入总额占环境污染治理投资总额的比例。该指标用于鼓励工业企业投资开展固体废物回收利用处置建设。
(2)发展趋势:该指标应不断提高。
(3)数据来源:市生态环境局。
42.纳入企业环境信用评价范围的固体废物相关企业数量占比
(1)指标解释:指城市纳入环境信用评价的固体废物相关企业占全部固体废物相关企业的比例。固体废物相关企业指固体废物产生企业,以及从事固体废物回收、利用、处置等经营活动的各类企业。
(2)计算方法:纳入企业环境信用评价范围的固体废物相关企业数量占比=纳入环境信用评价的固体废物相关企业数量÷全部固体废物相关企业数量×100%。
(3)发展趋势:该指标应不断提高,最终实现全覆盖。
(4)数据来源:市生态环境局。
43.危险废物经营单位环境污染责任保险覆盖率
(1)指标解释:纳入环境污染责任保险的危险废物经营单位数量占危险废物经营单位总数的比例。
(2)发展趋势:该指标应不断提高,并实现危险废物经营单位全覆盖。
(3)数据来源:市生态环境局、市银保监局或地方金融监管局。
44.“无废城市”建设相关项目绿色信贷余额
(1)指标解释:指银行业金融机构用于支持“无废城市”建设的绿色信贷余额。根据《中国银监会办公厅关于报送绿色信贷统计表的通知》(银监办发〔2013〕185号)以及《关于报送绿色信贷统计表的通知》(银监统通〔2014〕60号)建立的绿色信贷统计制度,绿色信贷包括支持绿色农业开发项目、资源循环利用项目、垃圾处理及污染防治项目等的贷款,信贷余额可以反映国内主要银行在该领域的贷款规模情况。
(2)发展趋势:该指标应保持稳定增长。
(3)数据来源:市银保监局或地方金融监管局。
45.固体废物回收利用处置骨干企业数量★
(1)指标解释:指城市在固体废物回收、资源化利用、处置领域的骨干企业数量。骨干企业应为自主创新能力强、市场占有率高、具有自主知识产权、能够提供较多就业机会的固体废物回收利用处置企业,具体评价标准由试点城市自行确定。
(2)数据来源:市发展改革委、市商务局、市工信局、市生态环境局。
46.资源循环利用产业工业增加值占区域GDP的比重
(1)指标解释:指当年资源循环利用产业所产生的工业增加值与区域GDP的比值。根据《战略性新兴产业分类(2018)》,资源循环利用产业包括矿产资源与工业废弃资源利用设备制造、矿产资源综合利用、工业固体废物回收和资源化利用、城乡生活垃圾与农林废弃资源利用设备制造、城乡生活垃圾综合利用、农林废弃物资源化利用。
(2)计算方法:资源循环利用产业工业增加值占区域GDP的比重=资源循环利用产业工业增加值÷区域GDP总量×100%。
(3)发展趋势:该指标应不断提高。
(4)数据来源:市统计局。
47.大宗工业固体废物减量化、资源化、无害化技术示范
(1)指标解释:指城市在大宗工业固体废物减量化、资源化、无害化方面,形成的可在全国、全省或一定区域内推广、复制的技术示范。例如,结合本市固体废物重点产生行业,在尾矿、煤矸石、粉煤灰、冶炼渣、工业副产石膏等大宗工业固体废物减量化、资源化、无害化等方面形成的技术示范。
(2)数据来源:市工信局、市发展改革委。
48.农业废弃物全量利用技术示范
(1)指标解释:指城市在农业废弃物全量利用方面,形成的可在全国、全省或一定区域内推广、复制的技术示范。例如,结合本市农业结构,在秸秆、畜禽粪污综合利用,种养循环生态农业技术等方面形成的技术示范。
(2)数据来源:市农业农村局。
49.生活垃圾减量化和资源化技术示范★
(1)指标解释:指城市在生活垃圾减量化和资源化方面,形成的可在全国、全省或一定区域内推广、复制的技术示范。例如,结合城市生活垃圾处理和处置现实需求与长远趋势,在垃圾填埋减量、利用等方面形成的技术示范。
(2)数据来源:市住建局。
50.危险废物全面安全管控技术示范★
(1)指标解释:指城市在危险废物全面安全管控方面,形成的可在全国、全省或一定区域内推广、复制的技术示范。例如,在危险废物源头减量、预处理、综合利用、终端处置等全过程的安全管控技术等。
(2)数据来源:市生态环境局。
51.固体废物回收利用处置关键技术工艺、设备研发及应用示范
(1)指标解释:指企业、科研单位、高等院校等开展固体废物减量化、资源化、无害化相关关键技术工艺和设备研发及工程应用示范数量。
(2)数据来源:市科技局。
52.固体废物监管能力建设
(1)指标解释:指城市政府及相关部门固体废物监管人员、信息化管理系统、业务培训、执法监管设备设施、监管工作经费、信息公开等固体废物相关监管工作的制度体系、技术体系能力建设情况。
(2)数据来源:负责“无废城市”建设的协调机构。
53.危险废物规范化管理抽查合格率
(1)指标解释:指按照《“十三五”全国危险废物规范化管理督查考核工作方案》和《危险废物规范化管理指标体系》,对全市域范围内的危险废物产生单位和经营单位进行规范化管理抽查考核评估得到的合格率。
(2)计算方法:
产生单位危险废物规范化管理合格率=(经抽查考核达标的危险废物产生单位数量+0.7×经考核基本达标的危险废物产生单位数量)÷纳入危险废物产生单位规范化管理抽查考核单位数量×100%。
经营单位危险废物规范化管理合格率=(经抽查考核达标的危险废物经营单位数量+0.7×经考核基本达标的危险废物经营单位数量)÷纳入危险废物经营单位规范化管理抽查考核数量×100%。
(3)发展趋势:该指标应不断提高。
(4)数据来源:市生态环境局。
54.发现、处置、侦破固体废物环境污染刑事案件数量★
(1)指标解释:指城市全市域范围内发现、处置、侦破固体废物环境污染刑事案件数量。目前阶段,该指标可反映对固体废物环境污染违法行为的打击力度和工作成效,用于促进加大监管执法力度,震慑和防范固体废物相关违法违规活动。
(2)数据来源:市公安局、市生态环境局。
55.固体废物相关环境污染事件数量
(1)指标解释:指城市全市域内发生的固体废物相关的环境污染事件和突发环境事件数量。试点期间,全市域内不发生固体废物相关的环境污染事件和突发事件,但不包括来自行政区域外的非法倾倒等事件。
(2)发展趋势:该指标应为零。
(3)数据来源:市生态环境局。
56.涉固体废物信访、投诉、举报案件办结率
(1)指标解释:指城市全市域内涉固体废物信访、投诉、举报案件中,经及时调查处理、回复的案件占比。该指标用于反映固体废物信访、投诉、举报案件的应对和处理的效率、质量。
(2)发展趋势:未来该指标应不断提高并达到100%。
(3)数据来源:市生态环境局。
57.“无废城市”建设宣传教育培训普及率
(1)指标解释:指“无废城市”建设宣传教育培训开展情况,例如通过电视、广播、网络、客户端等方式,以及针对党政机关、学校、企事业单位、社会公众等开展宣传教育培训等的情况。目的是增加公众对本城市“无废城市”建设的了解程度,对绿色生产方式、绿色生活方式、绿色消费方式的了解程度等。
(2)发展趋势:该指标应不断提高。
(3)数据来源:第三方调查。
58.政府、企事业单位、公众对“无废城市”建设的参与程度
(1)指标解释:反映政府、企事业单位、公众参与绿色生产方式、绿色生活方式、绿色消费方式的程度,例如参加生活垃圾分类、塑料包装制品的替代和重复利用、餐厨垃圾减量等情况,根据调查结果综合反映“无废城市”的全民参与程度。
(2)发展趋势:该指标应不断提高。
(3)数据来源:第三方调查。
59.公众对“无废城市”建设成效的满意程度★
(1)指标解释:反映公众对所在城市工业固体废物、生活垃圾、农业废弃物的减量、回收利用、处置、整治等管理现状的满意程度。根据调查结果综合反映公众对“无废城市”建设成效的满意程度。
(2)发展趋势:该指标应不断提高。
(3)数据来源:第三方调查。
更多资讯- 七部委印发规划:“十四五”将推进农村垃圾... 2022年01月06日
- 天津生活垃圾分类投放、收集、运输、处理全... 2022年02月07日
- 发改委:30个省市自治区生活垃圾处置费标... 2022年02月24日
- 河北多措并举加快构建垃圾分类长效机制 2021年08月13日
- 《江西省生活垃圾管理条例》正式通过 2021年08月12日
- 【河北】在这些区域强制实行生活垃圾分类!... 2021年06月24日
- 发改委下达75亿预算,用于垃圾分类和处理... 2021年07月02日
- 【天津】关于全面推进生活垃圾分类工作实施... 2021年06月11日
- “十四五”期间,地级城市公共机构全面实施... 2021年06月11日
- 天津市人大代表陈奕:推动垃圾分类建设 分... 2021年01月29日
