Mysteel:16家上市钢企公布2020年经营目标
2020年04月20日2019年,钢铁行业受到钢铁产能释放、产量增长、原燃料价格上涨等因素的影响,钢材价格震荡下跌,整体钢铁企业利润下滑。2020年,钢铁市场仍面临挑战,随着钢铁行业超低排放改造和产能置换项目的集中投产,供应压力将有所增加,钢铁行业竞争也日趋激烈。
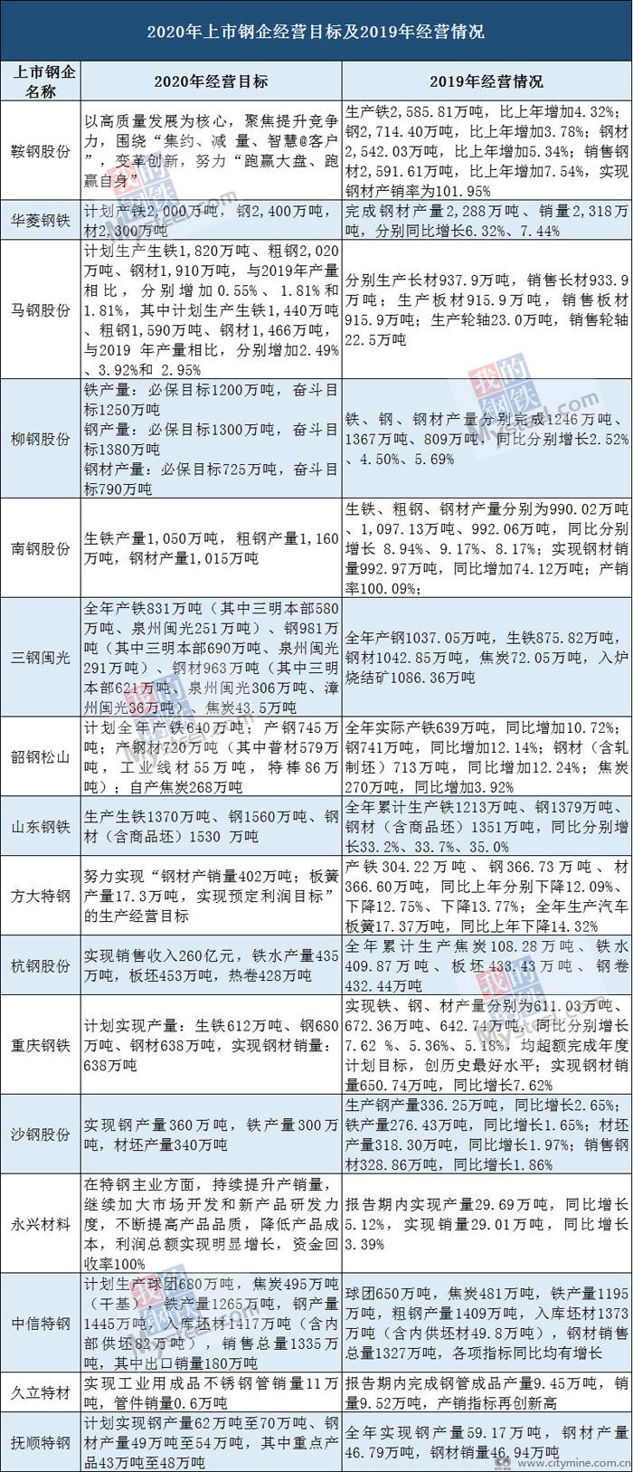
据Mysteel不完全统计,截至4月17日,已有16家上市钢企公布2019年年度报告,年报中披露了各上市钢企的2019年经营情况及2020年经营目标,具体内容如下:

免责声明: 部分文章信息来源于网络以及网友投稿,本网站只负责对文章进行整理、排版、编辑,是出于传递更多信息之目的。本站文章版权归原作者及原出处所有,内容为作者个人观点, 并不代表本站赞同其观点和对其真实性负责,本站只提供参考并不构成任何投资及应用建议,并不用于任何商业目的。如本站文章和转稿涉及版权等问题,请作者及时联系本站,我们将根据著作权人的要求,立即更正或者删除有关内容。本站拥有对此声明的最终解释权。
更多资讯- 行业:废旧锂电池属危废还是固废? 2025年04月02日
- 聚焦两会:推动废旧塑料回收利用 助力循环... 2025年03月07日
- 地方两会传递更加积极财政政策信号 加大绿... 2025年02月26日
- 国家发改委新政解读:储能产业迎来市场化破... 2025年02月20日
- 四部门:做好2025年家电以旧换新工作 2025年02月07日
- 康艳兵 闫金光:“双碳”战略引领催生绿色... 2025年02月06日
- 八部门发布关于做好2025年汽车以旧换新... 2025年01月23日
- 2025双碳领域重点关注十二大方向! 2025年01月24日
- 生态环境部综合司就《美丽城市建设实施方案... 2025年01月22日
- 国家发改委:2024年“两新”工作取得四... 2025年01月15日
