旧版限塑令公布前后产业政策密集 整体以一抓两放为核心方针
2020年04月15日自2008年实施“限塑令”开始已经过去11年有余,随着互联网技术的发展,旧版的“限塑令”远无法解决电商快递和外卖对塑料袋的需求的激增。2020 年1 月19 日,国家发展改革委、生态环境部公布《关于进一步加强塑料污染治理的意见》,提出要有序禁止、限制部分塑料制品的生产、销售和使用,对不可降解塑料袋、一次性塑料餐具、宾馆酒店一次性塑料用品、快递塑料包装等多领域塑料的使用进行分阶段管理,提出要积极推广替代产品,规范塑料废弃物回收利用,建立健全塑料制品生产、流通、使用、回收处置等环节的管理制度。
旧版“限塑令”公布前后产业政策密集 整体以“一抓两放”为核心方针
自2008年6月限塑令实施以来,国家发改委、生态环境部等多政府部门均从各方面制定限塑相关配套政策以支持限塑令的进展,核心方针以“一抓两放”为主。
“一抓”即巩固限塑令的工作成效,我国分别在2011年(限塑令已实施三年)及2013年(限塑令已实施五年)开展了有关深化限制生产销售使用塑料购物袋实施工作的专项行动。
“两放”一是放开新能源的利用,即鼓励再生能源、生物质能的利用。在2008年限塑令实施之前,我国就曾颁布《可再生能源法(草案)》及《固体废物污染环境防治法(修订)》以鼓励再生能源、生物质能的利用和降解塑料推广应用,为后续限塑令的推出打下一定基础。2014年我国公布《关于组织实施2014年生物基材料专项的通知》决定自2014年起联合组织实施生物基材料专项研究,支持开展用于传统日用塑料制品替代的新产品规模化应用,有利于在促进循环经济发展、减少塑料白色污染方面发挥作用。
二是放开存量废塑料的综合利用,如2012年《废塑料加工利用污染防治管理规定》及2018年《废塑料综合利用行业规范条件》等。

图表1:2011-2019年对2008年版限塑令国家相关配套政策梳理
地方依次执行“限塑令” 但“禁塑令”进展缓慢
截至2020年3月底,全国仅有三个省市颁布了“禁塑令”,按先后顺序分别是吉林省、河南省和海南省,而其他省市地区则是在2008年版的“限塑令”基础上进行改良实施。
2015年1月1日,吉林省正式施行“禁塑令”,规定吉林省范围内禁止生产、销售不可降解塑料购物袋、塑料餐具,这也成为中国自2008年施行“限塑令”7 年来,首个全面“禁塑”的省份。随后在2018年4月,河南省南乐县出台“禁塑令”,禁止生产、销售、使用不可降解的一次性塑料制品,违者将处以最高2 万元罚款,这也是河南省开出的首个“禁塑令”。2019 年2月,海南省政府发布《海南省全面禁止生产、销售和使用一次性不可降解塑料制品实施方案》,成为第三个开展禁塑的省份。
2020年1月19日国家发展改革委、生态环境部公布《关于进一步加强塑料污染治理的意见》后,海南省于2020年3月公布《海南省禁止生产销售使用一次性不可降解塑料制品名录(第一批)》,初步决定在2020年12月将塑料膜袋、餐具等2大类8小类的一次性不可降解塑料制品纳入禁塑范围,以负面清单的形式明确禁止生产销售和使用的一次性不可降解塑料制品种类。截至2019年3月底,新版限塑令颁布至今尚不足3月,除海南外暂无地方政府对新版“限塑令”进行回应,前瞻预计未来将得到各省市的进一步响应,同时在2020年也将有越来越多的省市加入“禁塑令”的队伍。

图表2:2013-2020年我国限塑令下全国各省市相关限速政策颁布进程及梳理
限塑令阶段性成效逐年降低 快递和外卖成为“限塑”障碍
根据发改委官网公布的数据显示2008年限塑令实施第一年农贸市场超薄塑料袋使用量最高下降60%,但自2008年之后这一比例出现下降。发改委2013年《关于深化限制生产销售使用塑料购物袋实施工作的通知》中公布限塑令实行5年的成效:超市、商场的塑料购物袋使用量普遍减少2/3以上,全国主要商品零售场所塑料购物袋使用量累计减少670亿个,累计减少塑料消耗100万吨,相当于节约石油600万吨。发改委对2016年限塑令实行8年的成效表述为:超市、商场的塑料袋使用量普遍减少2/3以上,线下零售领域塑料袋累计减少700亿个,平均每年87.5亿个,累计减少塑料袋140万吨左右,相当于节约840万吨石油。
根据国家邮政局在2019年8月15日发布的《2019年中国快递领域绿色包装发展现状及趋势报告》显示,按质量计,2018 年中国快递共消耗塑料包装材料85 万吨。截止2018年底,餐饮外卖月活人数达1.03亿人,平均1人一天点一餐,一餐一个塑料袋,全年平均点单200天,则2018年外卖将消耗超过200亿个塑料袋。而我国“限塑令”实施8年后累计减少塑料袋140万吨,平均每年17.5万吨;塑料袋累计减少700 亿个,平均每年87.5 亿个。从整体来看,快递和外卖的塑料使用,让“限塑令”的效果变得杯水车薪。

图表3:2008年限塑令阶段性成效
新版“限塑令”接替旧版上线 绿色物流和包装成为焦点
2008年版的限塑令奠定了我国“限塑”的基础,但其在外卖和快递的作用下效果微弱,为了对限塑范围、分阶段目标、可替代产品选择等各个方面做出全面规定,2020 年1 月19 日,国家发展改革委、生态环境部公布《关于进一步加强塑料污染治理的意见》,提出要有序禁止、限制部分塑料制品的生产、销售和使用,对不可降解塑料袋、一次性塑料餐具、宾馆酒店一次性塑料用品、快递塑料包装等多领域塑料的使用进行分阶段管理,提出要积极推广替代产品,规范塑料废弃物回收利用,建立健全塑料制品生产、流通、使用、回收处置等环节的管理制度。
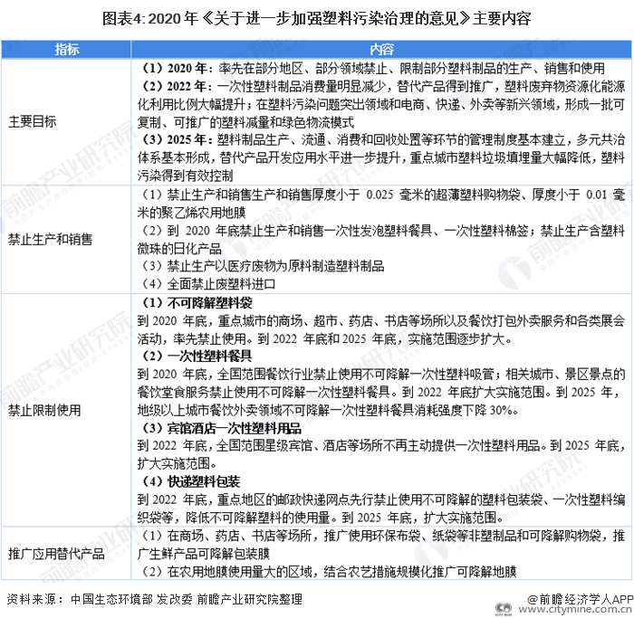
新版限塑令规定在2020 年要率先在部分地区、部分领域禁止、限制部分塑料制品的生产、销售和使用;2022年要做到一次性塑料制品消费量明显减少,替代产品得到推广,塑料废弃物资源化能源化利用比例大幅提升,在塑料污染问题突出领域和电商、快递、外卖等新兴领域,形成一批可复制、可推广的塑料减量和绿色物流模式;2025年基本建立塑料制品生产、流通、消费和回收处置等环节的管理制度,基本形成多元共治体系,进一步提升替代产品开发应用水平,大幅降低重点城市塑料垃圾填埋量,使塑料污染得到有效控制。

图表4: 2020 年《关于进一步加强塑料污染治理的意见》主要内容
新版较旧版覆盖面更广、更重时效、强调疏堵结合
2020版限塑令具有全面覆盖、渐进目标、协同效应等多个新优势。通过对两版限塑令在覆盖范围、替代品说明、目标阶段等方面的对比,可将本次限塑令的优势总结为以下三点:
(1)供给和消费的覆盖范围更加全面
一方面旧版限塑令中仅限制使用厚度小于0.025 毫米的塑料购物袋,而在新版限塑令中则除了0.025毫米的塑料购物袋被限制外,还包括厚度小于 0.01 毫米的聚乙烯农用地膜、一次性发泡塑料餐具、一次性塑料棉签、塑料微珠的日化产品,并全面禁止废塑料进口。
另一方面新版限塑令实施范围包括商场、超市、药店、书店等零售场所,餐饮外卖领域,星级宾馆酒店,邮政快递网点,农膜应用等多领域,对塑料污染产品的整个问题作出系统化管理,旨在全方位高质量发展建设生态文明和国民经济。
(2)新版限塑令更重时效和渐进性
旧版限塑令仅提出2008年起在全国范围内实行限塑令,一未明确阶段性检验结果的时间和目标;二未明确“限塑”和“禁塑”的转换节点。而新版限塑令在目标制定方面更具有渐进性。首先,新版限塑令将成果检验阶段分为2020年、2022年、2025三个时段进行划分,制定不同的时间段目标。其次,新版限塑令针对不同区域对政策效果进行规划,以大城市为示范区域,带动小城市对新版限塑令的实施,并明确部分大城市将成为“禁塑”示范点。
(3)禁止、限制、替换更重“疏堵结合”
旧版限塑令意在通过价格杠杆(即有偿使用)影响大众的消费习惯。但是 12 年来的实践表明,将限塑的重点单放在消费端,而非基于塑料制品生产、消费和处置的全周期进行部署,只能是顾此失彼。限塑令最终被消解为“购塑令”。从市场的角度来看,没有替代品限制使用无法达到最有效果。而新版限塑令则更注重“疏堵结合”,一方面不仅加大禁止和限制塑料袋的使用,另一方面从政策方向对塑料可利用替代品作出推广。具体如在商场、药店、书店等场所可推广使用环保布袋、纸袋等非塑制品和可降解购物袋,推广生鲜产品可降解包装膜;在农用地膜使用量大的区域,结合农艺措施规模化推广可降解地膜。

免责声明: 部分文章信息来源于网络以及网友投稿,本网站只负责对文章进行整理、排版、编辑,是出于传递更多信息之目的。本站文章版权归原作者及原出处所有,内容为作者个人观点, 并不代表本站赞同其观点和对其真实性负责,本站只提供参考并不构成任何投资及应用建议,并不用于任何商业目的。如本站文章和转稿涉及版权等问题,请作者及时联系本站,我们将根据著作权人的要求,立即更正或者删除有关内容。本站拥有对此声明的最终解释权。
更多资讯- 行业:废旧锂电池属危废还是固废? 2025年04月02日
- 聚焦两会:推动废旧塑料回收利用 助力循环... 2025年03月07日
- 地方两会传递更加积极财政政策信号 加大绿... 2025年02月26日
- 国家发改委新政解读:储能产业迎来市场化破... 2025年02月20日
- 四部门:做好2025年家电以旧换新工作 2025年02月07日
- 康艳兵 闫金光:“双碳”战略引领催生绿色... 2025年02月06日
- 八部门发布关于做好2025年汽车以旧换新... 2025年01月23日
- 2025双碳领域重点关注十二大方向! 2025年01月24日
- 生态环境部综合司就《美丽城市建设实施方案... 2025年01月22日
- 国家发改委:2024年“两新”工作取得四... 2025年01月15日
