《上海市废旧物资循环利用体系建设实施方案》印发
2023年10月17日关于印发《上海市废旧物资循环利用体系建设实施方案》的通知
各区人民政府,市政府相关部门,各有关单位:
经市政府同意,现印发《上海市废旧物资循环利用体系建设实施方案》,请认真组织实施。
上海市发展和改革委员会
上海市绿化和市容管理局
上海市商务委员会
上海市经济和信息化委员会
上海市财政局
上海市规划和自然资源局
上海市生态环境局
2023年10月11日
上海市废旧物资循环利用体系建设实施方案
一、城市基本情况和废旧物资循环利用体系建设工作基础
(一)城市基本情况
上海是长江三角洲城市群的核心城市,国际经济、金融、贸易、航运、科技创新中心和文化大都市。2022年末,上海行政区划面积6340.5平方千米,下辖16个区;常住人口2475.89万人,城镇化率89.3%。
2022年,上海地区生产总值4.46万亿元,总量规模位居全球城市第四位。全市居民人均可支配收入7.0万元,同比增长2.0%,全市居民人均消费支出4.6万元。社会消费品零售总额超1.64万亿元,位居全国城市前列。
上海努力建设令人向往的生态之城,全市生态环境质量不断改善。2022年,环境空气质量(AQI)优良率为87.1%,细颗粒物(PM2.5)年日均值25微克/立方米,同比下降7.4%。生活垃圾回收利用率达到42%,一般工业固体废物综合利用率达到94.1%。
(二)废旧物资循环利用体系建设工作基础
生活垃圾可回收物回收体系基本成型。全市可回收物“点站场”布局和回收企业配置基本满足需求,截至2022年底,全市共有1.5万个可回收物交投服务点、198个中转站、15个集散场,可回收物日均回收量约7200吨;各区、各街镇通过公开招标等方式确定至少1家回收主体企业,16个区均出台低价值可回收物补贴政策,支持回收主体企业可持续发展。
再生资源回收利用成效显著。截至2022年底,全市再生资源回收备案企业达6594家,其中,回收生产性废旧金属的企业1510家,非生产性废旧金属回收企业5444家。培育一批废玻璃、废塑料等领域资源循环利用龙头企业。2022年,全市回收利用各类再生资源828.59万吨。
再制造产业发展迈上新台阶。全市已布局汽车零部件、工程机械零部件等领域11家再制造企业,2022年,实现再制造产值约42亿元。在此基础上,进一步拓展服务器及存储设备、数控机床再制造等新领域。上海临港成为国家发展改革委、工业信息化部同时批复的国家级再制造产业示范基地,《临港新片区创新型产业规划》已将循环经济和绿色再制造列入新片区七大重点产业集群。
二手市场蓬勃发展。二手电商行业快速发展,在二手电器电子产品、书籍、奢侈品、服饰品等领域涌现出一批龙头企业。线下后备箱集市、社区跳蚤市场等多种形式的二手商品交易市场活跃,有效促进居民闲置物品的直接再利用。相关协会和重点企业积极探索二手商品交易标准规范,推动二手市场规范健康发展。
政策制度基本完善。出台《上海市生活垃圾管理条例》,提出完善可回收物回收体系建设,发布可回收物回收指导目录等工作。修订实施《上海市再生资源回收管理办法》,围绕健全回收体系建设、规范回收经营行为和加强回收保障措施等方面,建立长效常态管理机制。印发《上海市可回收物回收体系建设导则(2020版)》,明确对可回收物服务点、中转站建设的补贴。出台《关于进一步支持本市资源循环利用行业稳定发展的实施意见》,修订发布《上海市循环经济发展和资源综合利用专项扶持办法(2021版)》,进一步加强资源循环利用行业规划、用地保障和配套资金等支持。
尽管本市在废旧物资循环利用方面具备了一定的工作基础,但面对国家更高要求和市民更高期待,相关工作还存在着短板和不足。一是回收利用设施缺乏规划保障,低价值可回收物加工利用能力欠缺,场站设施面临调整风险,低价值可回收物回收补贴政策有待进一步落实完善。二是废旧物资循环利用产业能级有待提升,产业以中小企业为主,分拣加工工艺设备普遍采用传统技术,产业链上下游集聚、规模化、高值化发展还未成型。三是相关管理体系尚需完善,生产者责任延伸、再生产品推广、绿色采购机制以及二手商品交易管理制度亟待完善,统计制度和核算方法亟需建立健全。
二、总体要求
(一)指导思想
深入贯彻党的二十大精神和习近平生态文明思想,紧紧围绕建设具有世界影响力的社会主义现代化国际大都市的总体目标和生态之城建设任务,将废旧物资循环和高端再制造作为推动城市高质量发展,实现碳达峰、碳中和目标的重要抓手,加快构建“回收体系网络化、分拣中心绿色化、物资回收专业化、利用产业集聚化、交易场景多元化、‘上海再制造’品牌化”的废旧物资循环利用体系,提高再生资源分拣、加工、利用水平,促进二手商品规范流通,加大旧件再制造能力,全面提升全社会资源利用效率,形成具有上海特色的废旧物资循环利用新模式。
(二)工作原则
——政府引导,市场主导。完善支持政策、健全标准体系,发挥政府在废旧物资循环利用工作推进中的引导作用。激发市场主体积极性,鼓励废旧物资产生、回收、加工、利用重点企业和相关数字经济、连锁经营企业发挥主导作用,增强废旧物资循环利用内生动力。
——体系畅通,高效利用。以不断完善循环体系建设为抓手,聚焦区域间、行业间以及产品利用各环节,打造有序畅通的回收和循环利用路径,建立健全源头减量、精细分类、高效利用、循环再生等环节全覆盖的资源循环利用体系。
——创新驱动,规范发展。推进技术创新、模式创新和管理创新,发挥创新对建立健全废旧物资循环利用体系的驱动作用。加强行业监督管理,严厉打击废旧物资循环利用领域违法行为,严格执行环境污染防治要求,打造规范运行的回收利用体系。
三、主要目标
(一)总体目标
到2025年,全面建立完善的废旧物资循环利用体系,资源循环利用水平进一步提升。完善提升生活垃圾可回收物“点站场”三级回收体系,实现城乡回收服务全覆盖,推动集散场建设和绿色化发展,再生资源回收规模持续扩大。逐步建立可循环快递包装、废旧纺织品等特定废旧物资回收体系。实现废旧物资加工利用产业集聚化发展,促进再制造产业高质量发展,基本实现工业装备再制造智能化和数字化转型。推动城乡居民二手商品交易渠道和交易方式多样化发展,提升二手商品交易安全便利性。
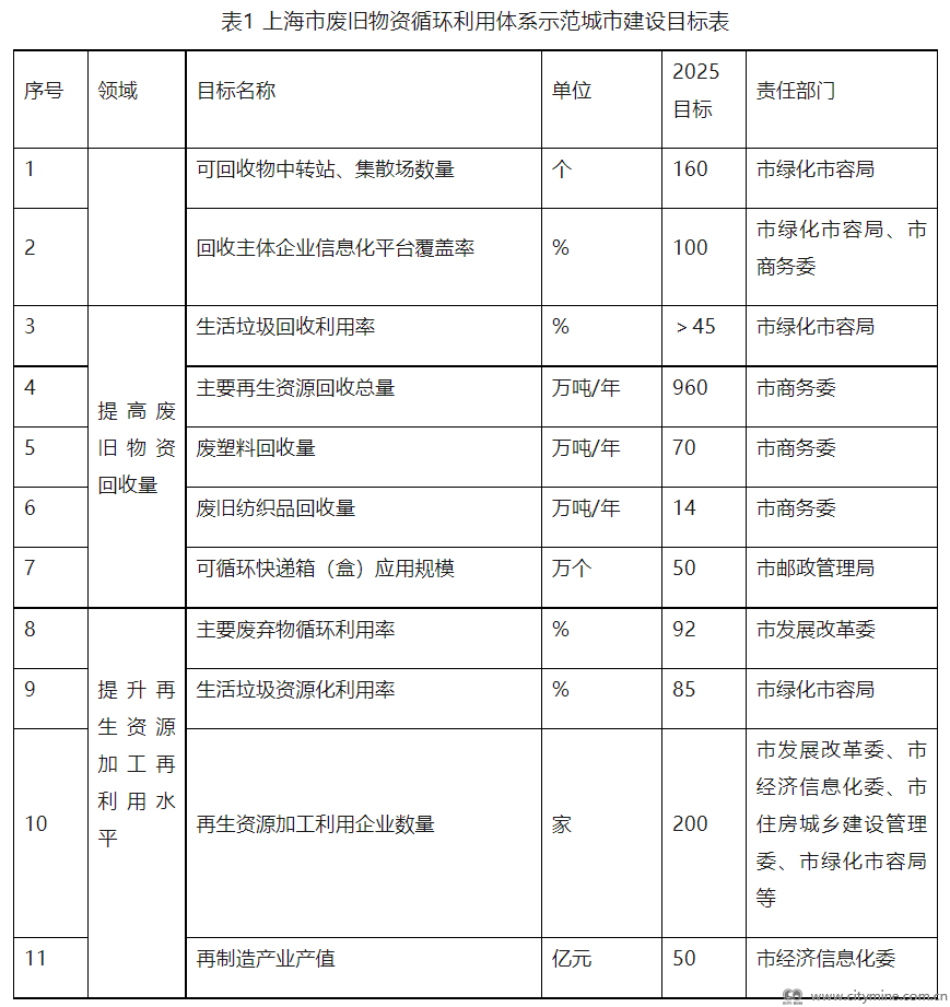
(二)具体目标

四、主要内容
(一)完善废旧物资回收网络
加快推进生活垃圾可回收物“点站场”三级体系建设,完善低价值可回收物、大件垃圾回收体系,推动废旧物资回收专业化、信息化。
合理布局废旧物资回收站点。以便利居民交售废旧物资为原则,结合城市、农村不同特点,合理布局回收服务点和中转站。可回收物回收服务点按城区每500-1000户、乡镇每1000-1500户居民的标准设立1个标准设施。持续优化可回收物中转站布局,提升可回收物中转暂存能力,每个街镇(乡)建设1座中转站,外环内区域可多个街道统筹共建。鼓励市场化废旧物资回收企业参与站点布局建设。到2025年,城乡回收服务全覆盖。(责任单位:市绿化市容局、市规划资源局、市商务委、各区人民政府)持续提升服务点、中转站形象功能和运营管理水平,推动标准化、规范化、连锁化经营,确保周边环境卫生整洁。(责任单位:市绿化市容局、各区人民政府)
优化提升集散场。持续提升集散场可回收物分类能力,加强计量仪器配备和统计管理。加快推广效率高、能耗低、水耗低、物耗低的分选、拆解、剪切、破碎、清洗、打包等设备设施,提升既有设备智能化水平和节能环保水平,为可回收物回收利用提供保障。(责任单位:市绿化市容局、各区人民政府)
强化低价值可回收物和大件垃圾回收。鼓励各区采取公开招投标等方式,委托回收主体企业开展低价值可回收物专业化回收,支持主体企业做大做强。鼓励各类再生资源回收企业从事生活源可回收物回收。(责任单位:市绿化市容局、市商务委,各区人民政府)加快完善大件垃圾收运体系,加强固定堆放场所、专用回收箱、临时交付点建设管理,推进承运单位服务信息公示,探索引导大件垃圾市场化方式收运。(责任单位:市绿化市容局,各区人民政府)
推动废旧物资回收专业化规模化发展。培育多元化专业回收主体,在生产端加快实施生产者责任延伸制度,鼓励电子电器、汽车等生产企业自建或与第三方合作建设智能回收、自动回收等新型回收体系,打造与再制造产业相匹配的旧件回收体系。鼓励钢铁、有色金属、纺织、玻璃等生产企业发展回收、加工、利用一体化模式。推动快递包装绿色转型,高标准完成邮政快递业绿色发展工程。鼓励寄递企业优先采用可重复使用、易回收利用的包装物,建立健全工作机制和回收流程,对包装物特别是质量完好的瓦楞纸箱进行回收再利用。在物流端支持电商外卖平台、寄递企业、终端网点合作,运用可循环快递包装等新产品和“逆向物流”等新模式拓展专业回收业务。到2025年,重点废旧物资回收量进一步提升,培育一批废旧物资回收利用企业。(责任单位:市商务委、市经济信息化委、市邮政管理局、市绿化市容局、市发展改革委)
提升废旧物资回收行业信息化水平。支持再生资源回收平台建设,形成企业自建回收平台、公共服务平台、市场化电商平台融合发展模式,积极扩大平台回收交易商数量。增加塑料瓶、废旧纺织品等智能回收机和智能回收站配置。推进再生资源回收、分拣加工、运输、贮存、利用等流程数字化,形成可追溯、可验证、可控的废旧物资回收利用链。(责任单位:市商务委)搭建废钢铁产业管理及商务平台,并逐步打造成高规格的再生资源交易中心。(责任单位:市经济信息化委)在各区生活垃圾可回收物回收主体企业招标和管理过程中,引导新进和既有主体企业逐步建立可核实、可追溯的信息化系统;指导主体企业将信息化系统实时数据接入全市生活垃圾全程分类信息平台。到2025年,实现可回收物回收主体企业生活垃圾全程分类信息平台接入率达到100%。(责任单位:市绿化市容局、各区人民政府)
(二)提升再生资源加工利用水平
打造“4+X”再生资源循环利用体系,加快建设高水平资源循环利用基地,支持资源循环利用企业发展,畅通长三角区域废旧物资利用路径,持续提升再生资源加工利用技术水平和产业能级。
打造四大资源循环利用基地。打造老港、宝山、杭州湾北岸、临港四大资源循环利用基地。对标国际国内先进水平,建设老港生态环保基地,新建废旧纺织品、废塑料等低价值可回收物利用项目,构建废旧物资加工利用关键保障能力。拓展钢铁企业回收利用废钢铁、废有色金属产业链,建设废钢拆解、加工、配送一体化示范项目。提升杭州湾北岸利用创新技术消纳废塑料等有机废物的能力。聚焦临港国家再制造产业示范基地,重点发展汽车零部件、航空发动机、盾构机、船舶机械、医疗器械、精密仪器等再制造,扩大汽车零部件、机电产品等领域再制造规模,建设国家级绿色再制造和面向“一带一路”的高端智能再制造创新示范区。(责任单位:市发展改革委、市经济信息化委、市商务委、市绿化市容局、市生态环境局、城投集团、宝武集团、上海化工区管委会、临港新片区管委会)
支持资源循环利用企业稳定高质量发展。推动浦东新区、闵行区、宝山区、嘉定区、松江区、青浦区、奉贤区、金山区、崇明区以及临港地区等有产业用地的地区将本区域规划产业用地中的1%专门用于发展资源循环利用企业。开展资源循环利用企业评估及跟踪管理工作,新增资源循环利用企业在环保排放、能耗、产品能级等方面要达到引领示范水平。(责任单位:市发展改革委、市规划资源局、市经济信息化委、市生态环境局、相关区人民政府)
畅通长三角废旧物资利用路径。加大长三角地区协同力度,夯实区域合作基础,探索建设长三角再生资源回收与末端资源化利用企业的互联互通平台。统筹长三角区域资源,打通废旧物资回收利用上下游产业链,推动长三角废旧物资加工利用能力共建共享。(责任单位:市发展改革委、市商务委、市绿化市容局、市生态环境局)
提高再生资源加工利用技术水平。以工业信息化部废旧物资综合利用行业规范条件为标准,推动现有再生资源加工利用项目提质改造,开展技术升级和设备更新,提高机械化、信息化和智能化水平。开展报废机动车、废旧电子电器产品、废旧动力电池等领域先进拆解利用技术示范推广,发展资源循环利用装备产业。推动本市企业、高校和科研院所深入开展纸张、塑料、金属、纺织品等各类可回收物高水平和高效率利用技术研究,提升再生资源利用技术水平。(责任单位:市经济信息化委、市商务委、市科委)
(三)推动二手商品交易有序发展
支持二手商品交易线上平台和线下市场建设,培育多元化二手商品交易渠道。完善二手商品交易管理制度,推动二手商品交易规范有序发展。
丰富二手商品交易渠道。鼓励“互联网+二手”模式发展,促进二手商品网络交易平台规范发展,推进二手商品回收、购物平台一体化发展。支持线下实体二手市场规范建设和运营,加快培育多元化线下场景,提升二手交易的可及性。支持发展“跳蚤市场”、后备箱集市等线下二手商品交易渠道,各区应结合商场、闲置厂房、公共空间等为二手交易提供场地保障,集中的大型“跳蚤市场”不低于2个/百万人。鼓励有条件的区建设集中规范的车辆、家电、手机、家具、服装等二手商品交易市场和交易专区。(责任单位:市商务委、各区人民政府)结合低碳社区建设,支持社区配置二手商品寄卖店、寄卖点,定期组织二手商品交易活动,促进居民家庭闲置物品交易和流通。鼓励各级学校结合毕业季等时间节点在校园内开展针对闲置衣物、闲置书籍、闲置物品的再利用和交换使用等活动,促进广大师生资源循环利用的意识提升。(责任单位:各区人民政府、市生态环境局、市教委、市商务委)
完善二手商品交易管理制度。根据国家要求落实二手商品交易规则,明确相关市场主体权利义务。推动二手商品交易诚信体系建设,加强交易平台、销售者、从业人员信用信息共享。鼓励专业机构、行业协会会同大型龙头企业、平台共同制定二手商品流通鉴定、评估分级、消毒清洗、翻新等相关服务标准,规范二手商品流通秩序和交易行为,加强二手商品市场监管和执法检查。在二手汽车、二手电子产品等领域培育权威的鉴定评估机构,扩大二手商品鉴定行业人才规模,建立人才培养和管理机制。探索制定电子产品信息清除标准规范。(责任单位:市商务委、市市场监管局)
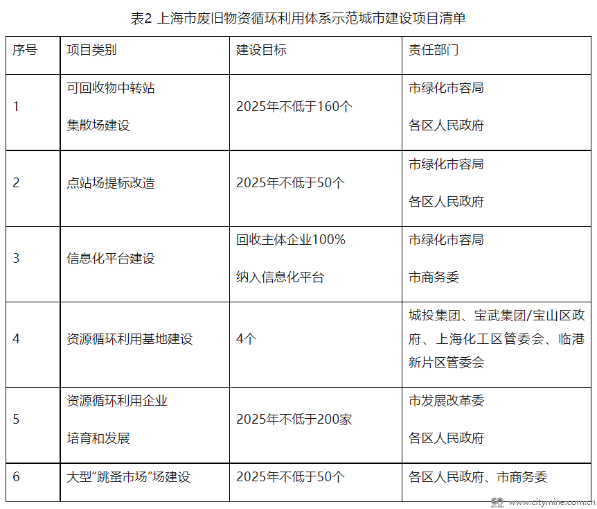
五、重点项目清单及建设安排

六、政策保障
(一)加强土地保障
制定再生资源回收行业发展规划。将生活源可回收物中转站、集散场等分类收集设施纳入本市环境卫生设施专项规划,按照城市基础设施予以保障,可结合环卫设施体系综合设置,实现土地集约和功能复合利用。各区编制区级专项规划或控制性详细规划等,保障相应基础设施落地。对有社会资本参与的项目,经地方政府通过招标等方式确定的运营企业,可通过租赁土地方式进行建设。加大对资源循环利用基地、二手商品交易市场的用地支持。对具有生产性产业园区的相关区域,落实其将本区域规划产业用地中的1%专门用于资源循环利用企业的发展要求。(责任单位:市发展改革委、市规划资源局、市经济信息化委、市绿化市容局、市商务委、各区人民政府)
(二)推进节能减排指标单列
经市级协调机制认定的新建资源循环利用企业,其能耗和污染物排放总量实行市级统筹,不再纳入所在区级考核范围。对各区在规划循环经济产业园和规划产业用地内新增的资源循环利用项目,其建设用地指标和耕地占补平衡指标经市级协调机制认定后由市级统筹安排。(责任单位:市发展改革委、市规划自然资源局、市经济信息化委、市绿化市容局、市商务委)
(三)加大投资财税金融政策支持
加大财政资金支持,用好用足市级循环经济发展和资源综合利用专项政策,将废旧物资循环利用体系建设项目纳入财政支持范围。优化完善各区低价值可回收物补贴政策,探索泡沫塑料、玻璃等低价值可回收物的差异化补贴政策。研究市级支持政策,支持可回收物“点站场”功能提升。逐步制定废旧物资循环利用再生产品目录,完善政府绿色采购制度,优先采购再生产品并加大采购力度。依法落实资源综合利用等相关增值税和企业所得税优惠政策。鼓励金融机构加大对废旧物资循环利用企业和重点项目的投融资力度,鼓励各类社会资本参与废旧物资循环利用。(责任单位:市发展改革委、市财政局、市绿化市容局、市商务委、市地方金融监管局)
(四)强化行业监督管理
落实再生资源回收经营者备案,加大对未备案企业从事回收业务的监管。强化废钢铁、废有色金属、废塑料、废纸张、废旧手机、废动力电池等废旧物资回收加工利用行业规范管理。依法查处污染环境的企业,严格再生资源回收利用行业的环境监管,加强废水、废气等污染物源头管控和规范处理。严厉打击非法拆解处理报废汽车、废弃电器电子产品等行为。严厉打击再生资源回收、二手商品交易中的非法交易、假冒伪劣、诈骗等违法违规行为。加强计算机类、通讯类和消费类电子产品二手交易的信息安全监管,防范用户信息泄露及恶意恢复。(责任单位:市发展改革委、市商务委、市经济信息化委、市生态环境局、市市场监管局、市公安局)
(五)完善统计体系和标准规范
按要求落实国家废旧物资循环利用统计制度,夯实废旧物资基础数据。贯彻国家再生资源回收重点联系企业制度,落实相关工作要求,及时掌握行业发展情况和发展趋势。在低价值可回收物、二手商品交易、再制造等重点领域研究编制一批引领性的标准规范。鼓励相关社会团体、企业开展再生产品、再制造产品标准研究,积极参与国家、行业相关标准制修订工作,制定实施相关团体标准、企业标准,推进再制造产品认定。(责任单位:市发展改革委、市经济信息化委、市绿化市容局、市商务委、市统计局、市市场监管局)
七、组织实施
(一)加强组织领导
市发展改革委牵头会同市级有关部门、有关单位建立废旧物资循环利用体系建设工作协调机制,将年度工作纳入碳达峰碳中和及节能减排重点工作安排。加强市对区的统筹管理,分解年度任务,抓好各项任务的属地落实,将相关任务完成情况纳入市对区碳达峰碳中和及节能工作年度评价。将可回收物管理要求纳入生活垃圾分类实效综合考评体系,将废旧物资回收网络建设作为建设绿色旅游饭店、绿色校园、绿色社区等的条件之一。加强交流互鉴,汇总梳理市、区两级工作动态、标志性成果,形成工作简报。
(二)强化宣传引导
结合节能宣传周、全国低碳日、世界环境日等活动,传播废旧物资循环利用、闲置物品交易、绿色消费理念,总结推广废旧物资循环利用试点示范经验模式,提高再生产品和再制造产品的公众认知度,促进全社会形成废旧物资循环利用的良好氛围。鼓励各类社会主体积极参与社区、校园、企业组织的二手市场活动,践行绿色生活方式。加强长三角区域在分类回收、循环利用等技术和管理方面的交流与协作。
本实施方案自2023年10月11日起施行,有效期至2025年12月31日。
来源:上海市发展改革委
免责声明: 部分文章信息来源于网络以及网友投稿,本网站只负责对文章进行整理、排版、编辑,是出于传递更多信息之目的。本站文章版权归原作者及原出处所有,内容为作者个人观点, 并不代表本站赞同其观点和对其真实性负责,本站只提供参考并不构成任何投资及应用建议,并不用于任何商业目的。如本站文章和转稿涉及版权等问题,请作者及时联系本站,我们将根据著作权人的要求,立即更正或者删除有关内容。本站拥有对此声明的最终解释权。
更多资讯- 行业:废旧锂电池属危废还是固废? 2025年04月02日
- 聚焦两会:推动废旧塑料回收利用 助力循环... 2025年03月07日
- 地方两会传递更加积极财政政策信号 加大绿... 2025年02月26日
- 国家发改委新政解读:储能产业迎来市场化破... 2025年02月20日
- 四部门:做好2025年家电以旧换新工作 2025年02月07日
- 康艳兵 闫金光:“双碳”战略引领催生绿色... 2025年02月06日
- 八部门发布关于做好2025年汽车以旧换新... 2025年01月23日
- 2025双碳领域重点关注十二大方向! 2025年01月24日
- 生态环境部综合司就《美丽城市建设实施方案... 2025年01月22日
- 国家发改委:2024年“两新”工作取得四... 2025年01月15日
