国家发展改革委等部门布局建设现代流通战略支点城市
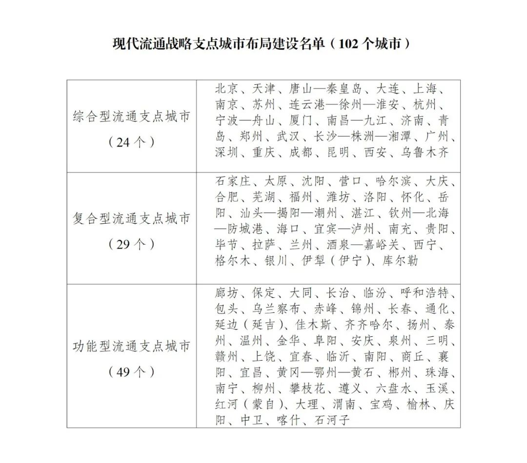
2023年08月30日 为贯彻党的二十大报告有关部署、落实《“十四五”现代流通体系建设规划》相关要求,推动构建高效顺畅的现代流通体系,近日,国家发展改革委会同自然资源部、交通运输部、商务部、市场监管总局印发《关于布局建设现代流通战略支点城市的通知》,部署现代流通战略支点城市布局建设工作。《通知》坚持系统思维和全局观念,突出国家所需和城市所长,按照服务重要商品和资源要素流通、强化跨域跨界辐射带动、促进现代流通发展等三个维度布局流通支点城市。综合考虑城市资源禀赋、发展基础、比较优势、未来潜力,将102个城市纳入布局建设范围,覆盖全国31个省区市以及新疆生产建设兵团。流通支点城市将按综合型、复合型、功能型分类推进建设,城市人民政府发挥主体作用部署推进,努力提升自身发展水平,增强辐射带动作用。
布局建设流通支点城市有利于更好发挥相关城市流通发展基础好、辐射带动能力强的优势,从“大流通”高度推动商流、物流、信息流、资金流融合发展,促进生产消费紧密衔接,加快形成内畅外联的现代流通网络,更好服务以实体经济为支撑的现代化产业体系。下一步,国家发展改革委将会同有关部门积极支持流通支点城市建设,及时协调解决跨部门、跨行业、跨区域问题,组织开展效果评估,宣传推广典型经验,以流通支点城市推动现代流通体系建设。
附件:

来源:国家发展改革委
免责声明: 部分文章信息来源于网络以及网友投稿,本网站只负责对文章进行整理、排版、编辑,是出于传递更多信息之目的。本站文章版权归原作者及原出处所有,内容为作者个人观点, 并不代表本站赞同其观点和对其真实性负责,本站只提供参考并不构成任何投资及应用建议,并不用于任何商业目的。如本站文章和转稿涉及版权等问题,请作者及时联系本站,我们将根据著作权人的要求,立即更正或者删除有关内容。本站拥有对此声明的最终解释权。
更多资讯- 行业:废旧锂电池属危废还是固废? 2025年04月02日
- 聚焦两会:推动废旧塑料回收利用 助力循环... 2025年03月07日
- 地方两会传递更加积极财政政策信号 加大绿... 2025年02月26日
- 国家发改委新政解读:储能产业迎来市场化破... 2025年02月20日
- 四部门:做好2025年家电以旧换新工作 2025年02月07日
- 康艳兵 闫金光:“双碳”战略引领催生绿色... 2025年02月06日
- 八部门发布关于做好2025年汽车以旧换新... 2025年01月23日
- 2025双碳领域重点关注十二大方向! 2025年01月24日
- 生态环境部综合司就《美丽城市建设实施方案... 2025年01月22日
- 国家发改委:2024年“两新”工作取得四... 2025年01月15日
