2022年中国电子废弃物拆解回收利用行业全景速览
2023年02月10日发展背景:第二产业持续发展的过程中,国家将大力发展电子废弃物的回收利用环节
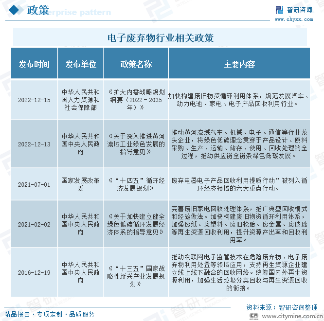
电子废弃物,俗称“电子垃圾”,是指被废弃不再使用的电器或电子设备,主要包括电冰箱、空调、洗衣机、电视机等家用电器和计算机等通讯电子产品等电子科技的淘汰品。电子废弃物的成分复杂,其中半数以上的材料对人体有害,甚至有一些含有剧毒,因此电子垃圾需要谨慎处理,特别是在一些发展中国家,电子垃圾的现象十分严重,造成的环境污染威胁着当地居民的身体健康。我国也发布了一系列措施来完善电子废弃物处理的法律法规体系,采取法律手段强制电子废弃物的循环利用,有助于电子废弃物处理过程的全程管理和监督,也是促进电子废弃物循环产业市场化的可靠保证。在2022年发布了《扩大内需战略规划纲要(2022-2035年)》,其中就废弃物的处理提出要加快构建废旧物资循环利用体系,规范发展汽车、动力电池、家电、电子产品回收利用行业。国家发展改革委发布的《“十四五”循环经济发展规划》中,提到废弃电器电子产品回收利用提质行动被列入循环经济领域的六大重点行动。由此可见,随着国家对环境保护的重视,电子废弃物的回收处理将成为国家大力发展的对象。

中国第二产业是指采矿业(不含开采专业及辅助性活动),制造业(不含金属制品、机械和设备修理业),电力、热力、燃气及水生产和供应业,建筑业。近年来,中国经济发展迅猛,第二产业为此做出了非常重要的贡献,数据显示,中国第二产业增加值在2017年至2021年间处于不断增长的状态,在2021年中国第二产业增加值已经达到了45.09万元,在此过程中将会有许多电子废弃物的产生,严重破坏了自然环境,为此,国家大力推动电子废弃物的回收利用,提升资源的利用率,减少电子废弃物对环境的污染。

相关报告:智研咨询发布的《2023-2029年中国电子废弃物拆解回收利用行业市场专项调查及投资前景分析报告》
发展现状:电子废弃物产量不断增加,给下游行业带来巨大的发展
从电子废弃物拆解利用产业链来看,消费者首先使用电子相关产品,当电子产品逐渐损坏、失灵,消费者将会把电子产品丢弃,导致电子废弃物堆积,此时,由于电子废弃物中蕴藏着众多宝贵的资源,相关企业会把电子废弃物进行拆解回收再利用,产生出可再生资源,对解决资源紧缺及环境污染等问题提供了一条重要的途径,而再生产出来的产品将会进一步流入到市场,供消费者使用。从这个产业链我们可以看出,通过提高资源利用率,变废为宝,充分发挥包括电子废物在内的各类废物资源的作用,成为支撑我国经济社会的快速发展的方式之一。

目前,随着经济社会的不断发展,人们生活水平的不断提高,对电子产品的需求量越来越高。数据显示,在2017-2021年中国主要电器产量整体上均处于上升状态,其中微型计算机的上升幅度最大,从2017年的30678.4万台增加到2021年的46692万台。然而,由于电子产品使用寿命有限,最终均会被消费者废弃,电子废弃物回收量将大幅增加。

从中国废弃电器电子产品报废数量来看,随着中国老旧电子产品增加,电子产品的报废数量也将不断上涨。2020年中国废弃电器电子产品报废数量为71571.5万台,到2021年又逐渐增长到80606万台,其中电视机增加了738.9万台,电冰箱增加了467.3万台,洗衣机增加了0.6万台,房间空调器增加了570.9万台,微型计算机增加了177.7万台。

数据显示,在2017-2019年间,中国废弃电器电子回收数量逐年增加,到2021年其回收数量达到了20200万台,就目前而言,随着电子产品报废数量的不断增加,国家对电子废弃物的监督管理,其回收量将走在持续增长的道路上。在2018-2021年间中国废弃电器电子拆解数量呈现上升态势,其中2021年上升幅度明显,较2020年增加4923.46万台,之所以对电子废弃物进行人工拆解和机械拆解分拣,是因为这不仅能够保护自然环境,而且能够对某些资源进行回收再利用,达成降低元器件制造成本的目的。

企业格局:相关企业研发投入增加,电子废弃物拆解和回收利用得到不断改造
从企业营业收入来看,与大地海洋相比,格林美的营业收入较高,该公司的主营业务归属新能源行业与废弃资源综合利用行业,在废弃资源综合利用业领域,公司回收处理废旧动力电池、电子废弃物、报废汽车、废塑料与镍钴锂钨战略资源,主要再制造镍钴钨资源、超细钴镍钨粉末材料与改性塑料,是世界领先的废物再生企业和中国循环经济领军企业。在2020年受疫情的影响,营业收入较2019年下降,到2021年营业收入又逐渐上升,为193.01亿元,其中电子废弃物的营业收入也呈现增长状态,从2020年的11.24亿元,增加到17.21亿元。大地海洋司是一家专注于废弃资源综合利用的高新技术企业,主要从事危险废物的资源化利用、危险废物的无害化处置和电子废物的拆解处理。在2017-2021年间营业收入整体处于增长状态,其中电子废弃物也有小幅上升,从2020年的3.85亿元增加到4.03亿元。

从企业毛利率来看,两家企业的毛利率整体呈现下降趋势,其中格林美的营业成本逐渐增加,导致了企业毛利率的下降,而大地海洋主要是因为2018年我国发布“洋垃圾”禁令,导致再生资源市场供应紧张,公司拆解产物销售单价大幅提高,但电子废物采购价格也随之快速增长,基本抵消了拆解产物销售单价上涨对毛利率的影响。电子废弃物的毛利率也呈现下降状态,格林美从2020年的24.72%下降到2021年的16.13%,大地海洋从2020年的29.84%下降到2021年的18.84%。

从企业研发投入来看,格林美的研发投入从2018年的4.21亿元下降到2021年的8.05亿元,占总营业收入的比重呈现逐年上升的状态,到2021年研发投入占比达到了4.17%,大地海洋的研发投入从2018年的0.1亿元下降到2021年的0.23亿元,占总营业收入的比重呈现下降后上升的状态,到2021年研发投入占比达到了4.41%。通过企业加强研发投入,可以有效推动电子废物的精细化和自动化拆解,构建了电子废弃物的整体资源化核心技术体系,打通了电子废弃物处理产业链。

发展趋势:电子废弃物拆解和回收利用行业逐渐规模化、专业化,其精细化程度也越来越高
1.电子废弃物产量与日俱增,未来其拆解和回收利用的市场规模将不断拓展
我国作为电子产品生产大国与消费大国,电子垃圾产量只增不减。这主要是因为当前电子产品的使用寿命逐渐缩减的缘故,随着我国经济社会的不断发展,人们的生活水平的不断提高,家用电器、数码产品普及度不断升高,更新换代速度不断加快,电子垃圾产量有越来越多的倾向。除此之外,新技术、新设计理念的更广泛应用导致更新款式、更佳功能的家用电器曾出不穷,客观上加速了家用电器的更新速度,导致生活中产生的“电子垃圾”也在与日俱增。由于电子垃圾中的成分复杂,含有一些重金属和剧毒物质,对自然环境和人体造成危害,电子废弃物的拆解和回收利用能有效的解决这一问题,一方面,合理的电子废弃物拆解有利于环境保护;另一方面,电子废弃物通过回收利用可以减少对原生资源的需求,从而达到节能减排、降低产品生产成本的效果。由此可见,未来电子废弃物的拆解和回收利用规模将得到不断扩大。
2.国家政策的鼓励,有利于电子废弃物拆解和回收利用行业朝规模化、专业化方向发展
近年来,我国政府高度重视环保行业和循环经济建设,陆续出台了一系列支持和鼓励政策。而电子废弃物能够对环境造成严重的危害,国家为此也在不断完善电子废弃物处理的法律法规体系,电子废弃物拆解和回收利用行业将迎来广阔的发展空间,有利于该行业朝着规模化、专业化的方向发展。在《关于加快推进城镇环境基础设施建设指导意见的通知》中,提出要健全区域性再生资源回收利用体系,推进废钢铁、废有色金属、报废机动车、退役光伏组件和风电机组叶片、废旧家电、废旧电池、废旧轮胎、废旧木制品、废旧纺织品、废塑料、废纸、废玻璃等废弃物分类利用和集中处置。
3.企业加强技术研究,电子废弃物拆解精细化程度越来越高
由于电子废弃物拆解处理过程精细化程度影响最终产出的可再生资源产品,因此当电子废弃物拆解精细化程度越高,最终所产生的经济效益也就越高。目前,我国的电子废物拆解利用处理规模普遍偏小,配套装备和技术水平较为落后,拆解效率不高,精细化拆解能力不足,导致相关可再生资源总体回收率偏低,拆解利用过程易对环境造成二次污染。为此,相关企业不断加大技术研究,升级改造电子废弃物拆解设备,从而推动电子废物的精细化和自动化拆解,同时,不断延伸电子废弃物处理产业链,提高可再生资源产品的附加值,提高综合利用水平。
免责声明: 部分文章信息来源于网络以及网友投稿,本网站只负责对文章进行整理、排版、编辑,是出于传递更多信息之目的。本站文章版权归原作者及原出处所有,内容为作者个人观点, 并不代表本站赞同其观点和对其真实性负责,本站只提供参考并不构成任何投资及应用建议,并不用于任何商业目的。如本站文章和转稿涉及版权等问题,请作者及时联系本站,我们将根据著作权人的要求,立即更正或者删除有关内容。本站拥有对此声明的最终解释权。
更多资讯- 行业:废旧锂电池属危废还是固废? 2025年04月02日
- 聚焦两会:推动废旧塑料回收利用 助力循环... 2025年03月07日
- 地方两会传递更加积极财政政策信号 加大绿... 2025年02月26日
- 国家发改委新政解读:储能产业迎来市场化破... 2025年02月20日
- 四部门:做好2025年家电以旧换新工作 2025年02月07日
- 康艳兵 闫金光:“双碳”战略引领催生绿色... 2025年02月06日
- 八部门发布关于做好2025年汽车以旧换新... 2025年01月23日
- 2025双碳领域重点关注十二大方向! 2025年01月24日
- 生态环境部综合司就《美丽城市建设实施方案... 2025年01月22日
- 国家发改委:2024年“两新”工作取得四... 2025年01月15日
