《新时代的中国绿色发展》白皮书(全文)
2023年02月01日1月19日上午,国务院新闻办公室举行新闻发布会,发布《新时代的中国绿色发展》白皮书。白皮书介绍了新时代中国推进绿色发展的理念、实践和成效,分享中国推动构建人类命运共同体、共谋全球可持续发展的积极成果。
党的十八大以来,在习近平新时代中国特色社会主义思想指引下,中国坚持绿水青山就是金山银山的理念,坚定不移走生态优先、节约集约、绿色低碳发展之路,促进经济社会发展全面绿色转型,推动产业结构持续优化、资源利用效率大幅提升、生态环境质量显著改善,美丽中国建设迈出重大步伐。
在推进自身绿色发展的同时,中国秉持人类命运共同体理念,坚定维护多边主义,积极参与打造利益共生、权利共享、责任共担的全球生态治理格局,携手世界各国同走绿色发展道路,为全球可持续发展贡献智慧和力量。
当前,中国正在全面贯彻落实党的二十大精神,开启全面建设社会主义现代化国家、推进中华民族伟大复兴的新征程。《新时代的中国绿色发展》白皮书的发布,既是中国绿色发展理念和实践的阶段性总结,也向全世界表明了中国坚定不移走绿色发展道路,建设人与自然和谐共生的中国式现代化的态度和决心,具有非常重要的意义。
中国将全面贯彻习近平生态文明思想,坚定不移走绿色发展道路,协同推进降碳、减污、扩绿、增长,让绿色成为美丽中国最鲜明、最厚重、最牢靠的底色,让人民在绿水青山中共享自然之美、生命之美、生活之美。同时,中国愿与国际社会一道,共同守护好绿色地球家园,建设更加清洁、美丽的世界。
全文如下:
新时代的中国绿色发展
(2023年1月)
中华人民共和国
国务院新闻办公室
目录
前言
一、坚定不移走绿色发展之路
(一)坚持以人民为中心的发展思想
(二)着眼中华民族永续发展
(三)坚持系统观念统筹推进
(四)共谋全球可持续发展
二、绿色空间格局基本形成
(一)优化国土空间开发保护格局
(二)强化生态系统保护修复
(三)推动重点区域绿色发展
(四)建设生态宜居美丽家园
三、产业结构持续调整优化
(一)大力发展战略性新兴产业
(二)引导资源型产业有序发展
(三)优化产业区域布局
四、绿色生产方式广泛推行
(一)促进传统产业绿色转型
(二)推动能源绿色低碳发展
(三)构建绿色交通运输体系
(四)推进资源节约集约利用
五、绿色生活方式渐成时尚
(一)生态文明教育持续推进
(二)绿色生活创建广泛开展
(三)绿色产品消费日益扩大
六、绿色发展体制机制逐步完善
(一)加强法治建设
(二)强化监督管理
(三)健全市场化机制
七、携手共建美丽地球家园
(一)积极参与全球气候治理
(二)推进共建绿色“一带一路”
(三)广泛开展双多边国际合作
结束语
前言
绿色是生命的象征、大自然的底色,良好生态环境是美好生活的基础、人民共同的期盼。绿色发展是顺应自然、促进人与自然和谐共生的发展,是用最少资源环境代价取得最大经济社会效益的发展,是高质量、可持续的发展,已经成为各国共识。
几千年来,中华民族尊重自然、保护自然,生生不息、繁衍发展,倡导“天人合一”是中华文明的鲜明特色。改革开放以来,中国把节约资源和保护环境确立为基本国策,把可持续发展确立为国家战略,大力推进社会主义生态文明建设。
中共十八大以来,在习近平新时代中国特色社会主义思想指引下,中国坚持绿水青山就是金山银山的理念,坚定不移走生态优先、绿色发展之路,促进经济社会发展全面绿色转型,建设人与自然和谐共生的现代化,创造了举世瞩目的生态奇迹和绿色发展奇迹,美丽中国建设迈出重大步伐。绿色成为新时代中国的鲜明底色,绿色发展成为中国式现代化的显著特征,广袤中华大地天更蓝、山更绿、水更清,人民享有更多、更普惠、更可持续的绿色福祉。中国的绿色发展,为地球增添了更多“中国绿”,扩大了全球绿色版图,既造福了中国,也造福了世界。
作为世界上最大的发展中国家,中国秉持人类命运共同体理念,坚定践行多边主义,提出全球发展倡议、全球安全倡议,深化务实合作,积极参与全球环境与气候治理,为落实联合国2030年可持续发展议程,推动全球可持续发展,共同构建人与自然生命共同体,共建繁荣清洁美丽的世界贡献了中国智慧、中国力量。
为全面介绍新时代中国绿色发展理念、实践与成效,分享中国绿色发展经验,特发布本白皮书。
一、坚定不移走绿色发展之路
中国顺应人民对美好生活的新期待,树立和践行绿水青山就是金山银山的理念,站在人与自然和谐共生的高度谋划发展,协同推进经济社会高质量发展和生态环境高水平保护,走出了一条生产发展、生活富裕、生态良好的文明发展道路。
(一)坚持以人民为中心的发展思想
以人民为中心是中国共产党的执政理念,良好生态环境是最公平的公共产品、最普惠的民生福祉。随着中国现代化建设的不断推进和人民生活水平的不断提高,人民对优美生态环境的需要更加迫切,生态环境在人民生活幸福指数中的地位不断凸显。中国顺应人民日益增长的优美生态环境需要,坚持生态惠民、生态利民、生态为民,大力推行绿色生产生活方式,重点解决损害群众健康的突出环境问题,持续改善生态环境质量,提供更多优质生态产品,让人民在优美生态环境中有更多的获得感、幸福感、安全感。
(二)着眼中华民族永续发展
生态兴则文明兴,生态衰则文明衰。大自然是人类赖以生存发展的基本条件,只有尊重自然、顺应自然、保护自然,才能实现可持续发展。中国立足环境容量有限、生态系统脆弱的现实国情,既为当代发展谋、也为子孙万代计,把生态文明建设作为关系中华民族永续发展的根本大计,既要金山银山也要绿水青山,推动绿水青山转化为金山银山,让自然财富、生态财富源源不断带来经济财富、社会财富,实现经济效益、生态效益、社会效益同步提升,建设人与自然和谐共生的现代化。
(三)坚持系统观念统筹推进
绿色发展是对生产方式、生活方式、思维方式和价值观念的全方位、革命性变革。中国把系统观念贯穿到经济社会发展和生态环境保护全过程,正确处理发展和保护、全局和局部、当前和长远等一系列关系,构建科学适度有序的国土空间布局体系、绿色低碳循环发展的经济体系、约束和激励并举的制度体系,统筹产业结构调整、污染治理、生态保护、应对气候变化,协同推进降碳、减污、扩绿、增长,推进生态优先、节约集约、绿色低碳发展,形成节约资源和保护环境的空间格局、产业结构、生产方式、生活方式,促进经济社会发展全面绿色转型。
(四)共谋全球可持续发展
保护生态环境、应对气候变化,是全人类的共同责任。只有世界各国团结合作、共同努力,携手推进绿色可持续发展,才能维持地球生态整体平衡,守护好全人类赖以生存的唯一家园。中国站在对人类文明负责的高度,积极参与全球环境治理,向世界承诺力争于2030年前实现碳达峰、努力争取2060年前实现碳中和,以“碳达峰碳中和”目标为牵引推动绿色转型,以更加积极的姿态开展绿色发展双多边国际合作,推动构建公平合理、合作共赢的全球环境治理体系,为全球可持续发展贡献智慧和力量。

二、绿色空间格局基本形成
中国积极健全国土空间体系,加强生产、生活、生态空间用途统筹和协调管控,加大生态系统保护修复力度,有效扩大生态环境容量,推动自然财富、生态财富快速积累,生态环境保护发生历史性、转折性、全局性变化,为经济社会持续健康发展提供有力支撑。
(一)优化国土空间开发保护格局
国土是绿色发展的空间载体。中国实施主体功能区战略,建立全国统一、责权清晰、科学高效的国土空间规划体系,统筹人口分布、经济布局、国土利用、生态环境保护等因素,整体谋划国土空间开发保护,实现国土空间开发保护更高质量、更可持续。
实现国土空间规划“多规合一”。将主体功能区规划、土地利用规划、城乡规划等空间规划融合为统一的国土空间规划,逐步建立“多规合一”的规划编制审批体系、实施监督体系、法规政策体系和技术标准体系,强化国土空间规划对各专项规划的指导约束作用,加快完成各级各类国土空间规划编制,逐步形成全国国土空间开发保护“一张图”。
统筹优化国土空间布局。以全国国土调查成果为基础,开展资源环境承载能力和国土空间开发适宜性评价,科学布局农业、生态、城镇等功能空间,优化农产品主产区、重点生态功能区、城市化地区三大空间格局。统筹划定耕地和永久基本农田、生态保护红线、城镇开发边界等空间管控边界以及各类海域保护线,强化底线约束,统一国土空间用途管制,筑牢国家安全发展的空间基础。
加强重点生态功能区管理。着力防控化解生态风险,将承担水源涵养、水土保持、防风固沙和生物多样性保护等重要生态功能的县级行政区确定为重点生态功能区,以保护生态环境、提供生态产品为重点,限制大规模高强度工业化城镇化开发,推动自然生态系统总体稳定向好,生态服务功能逐步增强,生态产品供给水平持续提升。
(二)强化生态系统保护修复
山水林田湖草沙是生命共同体。中国加强系统治理、综合治理、源头治理和依法治理,坚持保护优先、自然恢复为主,大力推动生态系统保护修复,筑牢国家生态安全屏障,筑牢中华民族永续发展的根基。
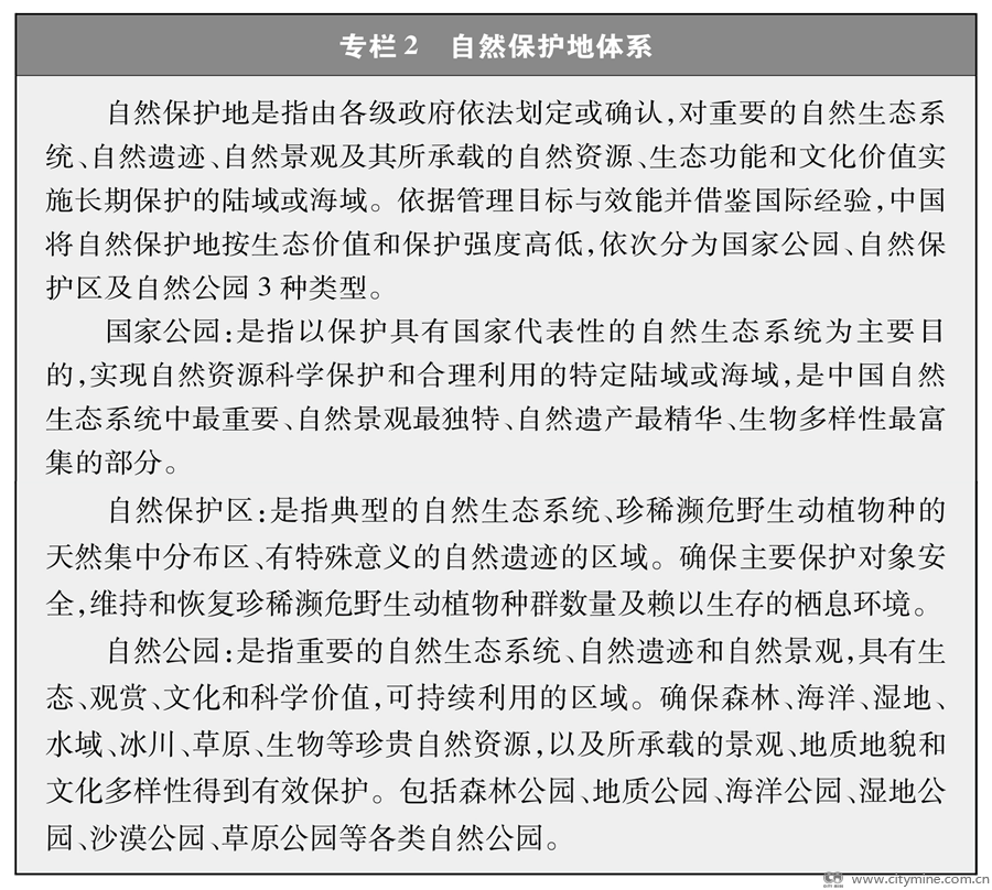
初步建立新型自然保护地体系。自然保护地是生态建设的核心载体。中国努力构建以国家公园为主体、自然保护区为基础、各类自然公园为补充的自然保护地体系,正式设立三江源、大熊猫、东北虎豹、海南热带雨林、武夷山首批5个国家公园,积极稳妥有序推进生态重要区域国家公园创建。截至2021年底,已建立各级各类自然保护地近万处,占国土陆域面积的17%以上,90%的陆地自然生态系统类型和74%的国家重点保护野生动植物物种得到了有效保护。

科学划定生态保护红线。生态保护红线是国家生态安全的底线和生命线。中国将生态功能极重要、生态极脆弱以及具有潜在重要生态价值的区域划入生态保护红线,包括整合优化后的自然保护地,实现一条红线管控重要生态空间。截至目前,中国陆域生态保护红线面积占陆域国土面积比例超过30%。通过划定生态保护红线和编制生态保护修复规划,巩固了以青藏高原生态屏障区、黄河重点生态区(含黄土高原生态屏障)、长江重点生态区(含川滇生态屏障)、东北森林带、北方防沙带、南方丘陵山地带、海岸带等为依托的“三区四带”生态安全格局。
实施重要生态系统保护和修复重大工程。以国家重点生态功能区、生态保护红线、自然保护地等为重点,启动实施山水林田湖草沙一体化保护和修复工程,统筹推进系统治理、综合治理、源头治理。陆续实施三北、长江等防护林和天然林保护修复、退耕还林还草、矿山生态修复、“蓝色海湾”整治行动、海岸带保护修复、渤海综合治理攻坚战、红树林保护修复等一批具有重要生态影响的生态环境修复治理工程,科学开展大规模国土绿化行动,推动森林、草原、湿地、河流、湖泊面积持续增加,土地荒漠化趋势得到有效扭转。2012-2021年,中国累计完成造林9.6亿亩,防沙治沙2.78亿亩,种草改良6亿亩,新增和修复湿地1200多万亩。2021年,中国森林覆盖率达到24.02%,森林蓄积量达到194.93亿立方米,森林覆盖率和森林蓄积量连续30多年保持“双增长”,是全球森林资源增长最多和人工造林面积最大的国家。中国在世界范围内率先实现了土地退化“零增长”,荒漠化土地和沙化土地面积“双减少”,对全球实现2030年土地退化零增长目标发挥了积极作用。自2000年以来,中国始终是全球“增绿”的主力军,全球新增绿化面积中约1/4来自中国。

(三)推动重点区域绿色发展
中国充分发挥区域重大战略的提升引领作用,坚持生态优先、绿色发展理念推动实施区域重大战略,着力打造绿色发展的第一梯队,带动全国经济社会发展绿色化水平整体提升。
推动京津冀协同发展生态环保率先突破。实施京津冀协同发展战略,在交通、环境、产业、公共服务等领域协同推进,强化生态环境联建联防联治。以京津冀地区为重点,开展华北地区地下水超采综合治理,扭转了上世纪80年代以来华北地下水位逐年下降的趋势。高起点规划、高标准建设雄安新区,围绕打造北京非首都功能集中承载地,构建布局合理、蓝绿交织、清新明亮、水城共融的生态城市,打造绿色高质量发展“样板之城”。2021年,京津冀13个城市空气质量优良天数比例达到74.1%,比2013年提升32.2个百分点,北京市大气环境治理成为全球环境治理的中国样本。
以共抓大保护、不搞大开发为导向推动长江经济带建设。长江是中华民族的母亲河,也是中华民族发展的重要支撑。中国坚持把修复长江生态环境摆在压倒性位置,协调推动经济发展和生态环境保护,努力建设人与自然和谐共生的绿色发展示范带,使长江经济带成为生态优先、绿色发展的主战场。发挥产业协同联动整体优势,构建绿色产业体系,加快区域经济绿色转型步伐。大力推进长江保护修复攻坚战,深入实施城镇污水垃圾处理、化工污染治理、农业面源污染治理、船舶污染治理和尾矿库污染治理“4+1”工程,全面实施长江十年禁渔,开展长江岸线利用项目及非法矮围清理整治。2018年以来,累计腾退长江岸线162公里,滩岸复绿1213万平方米,恢复水域面积6.8万亩,长江干流国控断面水质连续两年全线达到Ⅱ类。

发挥长三角地区绿色发展表率作用。加快长三角生态绿色一体化发展示范区建设,率先探索将生态优势转化为经济社会发展优势、从项目协同走向区域一体化制度创新,依托优美风光、人文底蕴、特色产业,集聚创新要素资源,夯实绿色发展生态本底,打造绿色创新发展高地。
推动黄河流域生态保护和高质量发展。把保护黄河作为中华民族发展的千秋大计,坚持对黄河上下游、干支流、左右岸生态保护治理工作统筹谋划。开展全流域生态环境保护治理,推动上中游水土流失和荒漠化防治以及下游河道和滩区综合治理,黄河泥沙负荷稳步下降,确保黄河安澜。坚持以水定城、以水定地、以水定人、以水定产,走水安全有效保障、水资源高效利用、水生态明显改善的集约节约发展之路。沿黄地区在保护传承弘扬黄河文化、发展特色产业上积极探索,培养壮大新产业新业态,推动生态、经济价值同步提升,让黄河成为惠民利民的生态河、幸福河。
建设美丽粤港澳大湾区。以建设美丽湾区为引领,着力提升生态环境质量,探索绿色低碳的城市建设运营模式,促进大湾区可持续发展,使大湾区天更蓝、山更绿、水更清,打造生态安全、环境优美、社会安定、文化繁荣的粤港澳大湾区。
(四)建设生态宜居美丽家园
城乡是人们聚居活动的主要空间。中国把绿色发展理念融入城乡建设活动,大力推动美丽城市和美丽乡村建设,突出环境污染治理,着力提升人居环境品质,打造山峦层林尽染、平原蓝绿交融、城乡鸟语花香的美丽家园。
建设人与自然和谐共生的美丽城市。中国把保护城市生态环境摆在突出位置,推进以人为核心的城镇化,科学规划布局城市的生产空间、生活空间、生态空间,打造宜居城市、韧性城市、智慧城市,把城市建设成为人与自然和谐共生的美丽家园。坚持尊重自然、顺应自然,依托现有山水脉络等独特风光推进城市建设,让城市融入大自然,让居民望得见山、看得见水、记得住乡愁。持续拓展城市生态空间,建设国家园林城市、国家森林城市,推进城市公园体系和绿道网络建设,大力推动城市绿化,让城市再现绿水青山。2012-2021年,城市建成区绿化覆盖率由39.22%提高到42.06%,人均公园绿地面积由11.8平方米提高到14.78平方米。大力发展绿色低碳建筑,推进既有建筑改造,建筑节能水平持续提高。
打造绿色生态宜居的和美乡村。中国将绿色发展作为推进乡村振兴的新引擎,探索乡村绿色发展新路径。积极发展生态农业、农村电商、休闲农业、乡村旅游、健康养老等新产业、新业态,加强生态保护与修复,推动农业强、农村美、农民富的目标不断实现。持续改善农村人居环境,完善乡村公路、供水、供气等基础设施,推进农村厕所革命,加强生活垃圾、污水治理,开展村庄清洁行动,全面推进乡村绿化,持续开展现代宜居农房建设,越来越多的乡村实现水源净化、道路硬化、夜晚亮化、能源清洁化。加强传统村落保护利用,传承优秀传统文化,提升乡村风貌。广大农村生态美起来、环境靓起来,丛林掩映、果菜满园、满眼锦绣,呈现山清水秀、天蓝地绿、村美人和的美丽画卷。


持续打好污染防治攻坚战。环境就是民生,青山就是美丽,蓝天也是幸福。中国坚持精准治污、科学治污、依法治污,以解决人民群众反映强烈的大气、水、土壤污染等突出问题为重点,持续打好蓝天、碧水、净土保卫战。区域联防联控和重污染天气应对成效显著,全国地级及以上城市细颗粒物(PM2.5)年均浓度由2015年的46微克/立方米降至2021年的30微克/立方米,空气质量优良天数比例达到87.5%,成为全球大气质量改善速度最快的国家。工业、农业、生活污染源和水生态系统整治加快推进,饮用水安全得到有效保障,污染严重水体和不达标水体显著减少,2021年全国地表水水质优良断面比例达到84.9%。全面禁止洋垃圾入境,实现固体废物“零进口”目标,土壤环境风险得到基本管控。蓝天白云、繁星闪烁,清水绿岸、鱼翔浅底,人们呼吸的空气更清新、喝的水更干净、吃的食物更放心、生活的环境更优美,切实感受到生态环境变化带来的幸福和美好。
三、产业结构持续调整优化
中国坚持创新、协调、绿色、开放、共享的新发展理念,以创新驱动为引领塑造经济发展新动能新优势,以资源环境刚性约束推动产业结构深度调整,以强化区域协作持续优化产业空间布局,经济发展既保持了量的合理增长,也实现了质的稳步提升,开创了高质量发展的新局面。
(一)大力发展战略性新兴产业
实施创新驱动发展战略,把科技创新作为调整产业结构、促进经济社会绿色低碳转型的动力和保障,战略性新兴产业成为经济发展的重要引擎,经济发展的含金量和含绿量显著提升。
科技创新投入力度逐步加大。全社会研发投入由2012年的1.03万亿元增长到2021年的2.80万亿元,研发投入强度由1.91%提高到2.44%,已接近经合组织国家平均水平。企业研发投入力度不断加大,占全社会研发投入比例达到76%以上。截至2021年底,中国节能环保产业有效发明专利4.9万件,新能源产业有效发明专利6万件,分别是2017年底的1.6倍、1.7倍。2011年至2020年,中国环境技术发明专利申请总量接近全球60%,是全球布局环境技术创新最积极的国家。
新兴技术成为经济发展重要支撑。人工智能、大数据、区块链、量子通信等新兴技术加快应用,培育了智能终端、远程医疗、在线教育等新产品、新业态,在经济发展中的带动作用不断增强。数字经济规模居世界第二位,“十三五”期间(2016-2020年),信息传输、软件和信息技术服务业增加值年均增速高达21%。互联网、大数据、人工智能、5G等新兴技术与传统产业深度融合,先进制造业和现代服务业融合发展步伐加快,2021年,高技术制造业、装备制造业增加值占规模以上工业增加值比重分别为15.1%、32.4%,较2012年分别提高5.7和4.2个百分点,“中国制造”逐步向“中国智造”转型升级。
绿色产业规模持续壮大。可再生能源产业发展迅速,风电、光伏发电等清洁能源设备生产规模居世界第一,多晶硅、硅片、电池和组件占全球产量的70%以上。节能环保产业质量效益持续提升,形成了覆盖节能、节水、环保、可再生能源等各领域的绿色技术装备制造体系,绿色技术装备和产品供给能力显著增强,绿色装备制造成本持续下降,能源设备、节水设备、污染治理、环境监测等多个领域技术已达到国际先进水平。综合能源服务、合同能源管理、合同节水管理、环境污染第三方治理、碳排放管理综合服务等新业态新模式不断发展壮大,2021年节能环保产业产值超过8万亿元。各地方积极探索生态产品价值实现方式路径,都市现代农业、休闲农业、生态旅游、森林康养、精品民宿、田园综合体等生态产业新模式快速发展。
(二)引导资源型产业有序发展
中国持续深化供给侧结构性改革,改变过多依赖增加资源消耗、过多依赖规模粗放扩张、过多依赖高耗能高排放产业的发展模式,以环境承载力作为刚性约束,严控高耗能、高排放、高耗水行业产能规模,推动产业结构持续优化。
化解过剩产能和淘汰落后产能。在保障产业链供应链安全的同时,积极稳妥化解过剩产能、淘汰落后产能,对钢铁、水泥、电解铝等资源消耗量高、污染物排放量大的行业实行产能等量或减量置换政策。“十三五”期间(2016-2020年),累计退出钢铁过剩产能1.5亿吨以上、水泥过剩产能3亿吨,地条钢全部出清,电解铝、水泥等行业的落后产能基本出清。
坚决遏制高耗能、高排放、低水平项目盲目发展。提高部分重点行业土地、环保、节能、节水、技术、安全等方面的准入条件,对高耗能行业实施差别电价、阶梯电价、惩罚性电价等差别化电价政策。对高耗能、高排放、低水平项目实行清单管理、分类处置、动态监控,严肃查处违法违规建设运行的项目。水资源短缺和超载地区,限制新建各类开发区和高耗水项目。
(三)优化产业区域布局
综合考虑能源资源、环境容量、市场空间等因素,推动相关产业向更具发展条件和潜力的地区集中集聚,优化生产力布局,深化区域间分工协作,加快形成布局合理、集约高效、协调协同的现代化产业发展格局。
推进原材料产业合理布局。统筹煤水资源和环境容量等因素,在中西部地区规划布局了若干个现代煤化工产业示范区,深入开展煤化工产业技术升级示范。在沿海地区高水平建设一批大型石化产业基地,推动石化行业安全、绿色、集聚、高效发展。
深化各地区分工协作。充分发挥各地区比较优势,依托资源环境禀赋和产业发展基础,探索建立和完善利益共享机制,强化东部和中西部地区之间多类型、多机制产业分工协作,形成协调联动、优势互补、共同发展的新格局。通过产业转移和地区协作,在破解产业发展资源环境约束的同时,为东部发展高新产业腾出空间、促进中西部欠发达地区工业化和城镇化进程,增强了区域发展的平衡性和协调性。
四、绿色生产方式广泛推行
中国加快构建绿色低碳循环发展的经济体系,大力推行绿色生产方式,推动能源革命和资源节约集约利用,系统推进清洁生产,统筹减污降碳协同增效,实现经济社会发展和生态环境保护的协调统一。
(一)促进传统产业绿色转型
将绿色发展理念融入工业、农业、服务业全链条各环节,积极构建绿色低碳循环发展的生产体系,以节能、减排、增效为目标,大力推进技术创新、模式创新、标准创新,全面提升传统产业绿色化水平。
推进工业绿色发展。持续开展绿色制造体系建设,完善绿色工厂、绿色园区、绿色供应链、绿色产品评价标准,引导企业创新绿色产品设计、使用绿色低碳环保工艺和设备,优化园区企业、产业和基础设施空间布局,加快构建绿色产业链供应链。按照“横向耦合、纵向延伸、循环链接”原则,大力推进园区循环化改造,推动产业循环式组织、企业循环化生产。全面开展清洁生产审核,积极实施清洁生产改造,大幅提高清洁生产整体水平。全面推进数字化改造,重点领域关键工序数控化率由2012年的24.6%提高到2021年的55.3%,数字化研发设计工具普及率由48.8%提高到74.7%。截至2021年底,累计建成绿色工厂2783家、绿色工业园区223家、绿色供应链管理企业296家,制造业绿色化水平显著提升。
转变农业生产方式。创新农业绿色发展体制机制,拓展农业多种功能,发掘乡村多元价值,加强农业资源保护利用。逐步健全耕地保护制度和轮作休耕制度,全面落实永久基本农田特殊保护,耕地减少势头得到初步遏制。稳步推进国家黑土地保护,全国耕地质量稳步提升。多措并举推进农业节水和化肥农药减量增效,2021年,农田灌溉水有效利用系数达到0.568。大力发展农业循环经济,推广种养加结合、农牧渔结合、产加销一体等循环型农业生产模式,强化农业废弃物资源化利用。统筹推进农业生产和农产品两个“三品一标”(品种培优、品质提升、品牌打造和标准化生产,绿色、有机、地理标志和达标合格农产品),深入实施地理标志农产品保护工程,全国绿色食品、有机农产品数量6万个,农产品质量安全水平稳步提高,优质农产品供给明显增加,有效促进了产业提档升级、农民增收致富。
提升服务业绿色化水平。积极培育商贸流通绿色主体,开展绿色商场创建。截至2021年底,全国共创建绿色商场592家。持续提升信息服务业能效水平,部分绿色数据中心已达世界领先水平。升级完善快递绿色包装标准体系,推进快递包装减量化标准化循环化,引导生产商、消费者使用可循环快递包装和可降解包装,推进电子商务企业绿色发展。截至2021年底,电商快件不再二次包装率达到80.5%,全国快递包装瘦身胶带、循环中转袋使用基本实现全覆盖。推进会展业绿色发展,制定行业相关绿色标准,推动办展设施循环使用。全面实施铁路电子客票,推广电子发票应用,大幅减少票纸用量。在餐饮行业逐步淘汰一次性餐具,倡导宾馆、酒店不主动提供一次性用品。
(二)推动能源绿色低碳发展
中国立足能源资源禀赋,坚持先立后破、通盘谋划,在不断增强能源供应保障能力的基础上,加快构建新型能源体系,推动清洁能源消费占比大幅提升,能源结构绿色低碳转型成效显著。
大力发展非化石能源。加快推进以沙漠、戈壁、荒漠地区为重点的大型风电光伏基地建设,积极稳妥发展海上风电,积极推广城镇、农村屋顶光伏,鼓励发展乡村分散式风电。以西南地区主要河流为重点,有序推进流域大型水电基地建设。因地制宜发展太阳能热利用、生物质能、地热能和海洋能,积极安全有序发展核电,大力发展城镇生活垃圾焚烧发电。坚持创新引领,积极发展氢能源。加快构建适应新能源占比逐渐提高的新型电力系统,开展可再生能源电力消纳责任权重考核,推动可再生能源高效消纳。截至2021年底,清洁能源消费比重由2012年的14.5%升至25.5%,煤炭消费比重由2012年的68.5%降至56.0%;可再生能源发电装机突破10亿千瓦,占总发电装机容量的44.8%,其中水电、风电、光伏发电装机均超3亿千瓦,均居世界第一。
提高化石能源清洁高效利用水平。以促进煤电清洁低碳发展为目标,开展煤电节能降碳改造、灵活性改造、供热改造“三改联动”,新增煤电机组执行更严格节能标准,发电效率、污染物排放控制达到世界领先水平。推动终端用能清洁化,推行天然气、电力和可再生能源等替代煤炭,积极推进北方地区冬季清洁取暖。在城镇燃气、工业燃料、燃气发电、交通运输等领域有序推进天然气高效利用,发展天然气热电冷联供。实施成品油质量升级专项行动,用不到10年时间走完发达国家30多年成品油质量升级之路,成品油质量达到国际先进水平,有效减少了汽车尾气污染物排放。


(三)构建绿色交通运输体系
交通运输行业能源消耗大、污染物和温室气体排放多,是实现绿色发展需要重点关注的领域。中国以提升交通运输装备能效水平为基础,以优化用能结构、提高组织效率为关键,加快绿色交通运输体系建设,让运输更加环保、出行更加低碳。
优化交通运输结构。加快推进铁路专用线建设,推动大宗货物“公转铁”“公转水”,深入开展多式联运。2021年,铁路、水路货运量合计占比达到24.56%,比2012年提高3.85个百分点。深入实施城市公共交通优先发展战略,截至2021年底,已有51个城市开通运营城市轨道交通线路275条,运营里程超过8700公里;公交专用车道从2012年的5256公里增长到2021年的18264公里。
推进交通运输工具绿色转型。在城市公交、出租、环卫、物流配送、民航、机场以及党政机关大力推广新能源汽车,截至2021年底,中国新能源汽车保有量达到784万辆,占全球保有量的一半左右;新能源公交车达到50.89万辆,占公交车总量的71.7%;新能源出租汽车达到20.78万辆。不断推进铁路移动装备的绿色转型,铁路内燃机车占比由2012年的51%降低到2021年的36%。提升机动车污染物排放标准,推进船舶使用LNG动力和岸电受电设施改造,加快老旧车船改造淘汰,2012年以来,累计淘汰黄标车和老旧车3000多万辆,拆解改造内河船舶4.71万艘。
提升交通基础设施绿色化水平。开展绿色公路建设专项行动,大力推动废旧路面材料再生利用,截至2021年底,高速公路、普通国省道废旧路面材料循环利用率分别达到95%、80%以上。持续提升公路绿化水平,干线公路绿化里程达到57万公里,比2012年增加约20万公里。推进铁路电气化改造,电气化率从2012年的52.3%上升至2021年的73.3%。深入推进港口和公路绿色交通配套设施建设,截至2021年底,主要港口五类专业化泊位岸电设施覆盖率达75%;高速公路服务区建成13374个充电桩,数量居全球第一。

(四)推进资源节约集约利用
作为资源需求大国,中国加快资源利用方式根本转变,努力用最少的资源环境代价取得最大的经济社会效益,让当代人过上幸福生活,为子孙后代留下生存根基,为全球资源环境可持续发展作出重大贡献。
提高能源利用效率。完善能源消耗总量和强度调控,重点控制化石能源消费。大力推广技术节能、管理节能、结构节能,推动能源利用效率持续提升。开展万家企业节能低碳行动、重点用能单位百千万行动、能效“领跑者”引领行动,组织实施钢铁、电力、化工等高耗能行业节能降碳改造,强化用能单位节能管理,推动重点行业大中型企业能效达到世界先进水平。2012年以来,中国以年均3%的能源消费增速支撑了年均6.6%的经济增长,2021年万元国内生产总值能耗较2012年下降26.4%。
提升水资源利用效率。强化水资源刚性约束,依据水资源禀赋合理确定产业和城市布局。开展国家节水行动,实施水资源消耗总量和强度双控。对高耗水行业实施节水技术改造,推广农业高效节水灌溉。创建节水型城市,推行水效标识制度和节水产品认证,推广普及节水器具,城市人均综合用水量持续下降。中国还将再生水、淡化海水、集蓄雨水、微咸水、矿井水等非常规水源纳入水资源统一配置,有效缓解了缺水地区的水资源供需矛盾。2021年,万元国内生产总值用水量较2012年下降45%。
强化土地节约集约利用。完善城乡用地标准体系、严格各类建设用地标准管控和项目审批,推进交通、能源、水利等基础设施项目节约集约用地,严控新增建设用地。强化农村土地管理,稳步推进农村集体建设用地节约集约利用。建立建设用地增量安排与消化存量挂钩机制和闲置土地收回机制,盘活存量用地。2012-2021年,单位国内生产总值建设用地使用面积下降40.85%。
科学利用海洋资源。严格管控围填海,除国家重大项目外,全面禁止围填海,分类处置围填海历史遗留问题。建立自然岸线保有率控制制度,对海岸线实施分类保护、节约利用,严格保护无居民海岛,最大程度减少开发利用。
提高资源综合利用水平。开展绿色矿山建设,大力推进绿色勘查和绿色开采,提升重要矿产资源开采回采率、选矿回收率、综合利用率,累计建设国家级绿色矿山1101座。实施资源综合利用“双百工程”,开展国家“城市矿产”示范基地建设,完善废旧物资回收网络,统筹推进废旧资源循环利用,提升再生资源加工利用水平。2021年,废钢铁、废铜、废铝、废铅、废锌、废纸、废塑料、废橡胶、废玻璃等9种再生资源循环利用量达3.85亿吨。
五、绿色生活方式渐成时尚
绿色发展同每个人息息相关,每个人都可以做绿色发展的践行者、推动者。中国积极弘扬生态文明价值理念,推动全民持续提升节约意识、环保意识、生态意识,自觉践行简约适度、绿色低碳的生活方式,形成全社会共同推进绿色发展的良好氛围。
(一)生态文明教育持续推进
把强化公民生态文明意识摆在更加突出的位置,系统推进生态文明宣传教育,倡导推动全社会牢固树立勤俭节约的消费理念和生活习惯。持续开展全国节能宣传周、中国水周、全国城市节约用水宣传周、全国低碳日、全民植树节、六五环境日、国际生物多样性日、世界地球日等主题宣传活动,积极引导和动员全社会参与绿色发展,推进绿色生活理念进家庭、进社区、进工厂、进农村。把绿色发展有关内容纳入国民教育体系,编写生态环境保护读本,在中小学校开展森林、草原、河湖、土地、水、粮食等资源的基本国情教育,倡导尊重自然、爱护自然的绿色价值观念。发布《公民生态环境行为规范(试行)》,引导社会公众自觉践行绿色生活理念,让生态环保思想成为社会主流文化,形成深刻的人文情怀。
(二)绿色生活创建广泛开展
广泛开展节约型机关、绿色家庭、绿色学校、绿色社区、绿色出行、绿色商场、绿色建筑等创建行动,将绿色生活理念普及推广到衣食住行游用等方方面面。截至目前,全国70%县级及以上党政机关建成节约型机关,近百所高校实现了水电能耗智能监管,109个城市高质量参与绿色出行创建行动。在地级以上城市广泛开展生活垃圾分类工作,居民主动分类的习惯逐步形成,垃圾分类效果初步显现。颁布实施《中华人民共和国反食品浪费法》,大力推进粮食节约和反食品浪费工作,广泛深入开展“光盘”行动,节约粮食蔚然成风、成效显著。
(三)绿色产品消费日益扩大
积极推广新能源汽车、高能效家用电器等节能低碳产品。实施税收减免和财政补贴,持续完善充电基础设施,新能源汽车年销量从2012年的1.3万辆快速提升到2021年的352万辆,自2015年起产销量连续7年位居世界第一。同时,不断完善绿色产品认证采信推广机制,健全政府绿色采购制度,实施能效水效标识制度,引导促进绿色产品消费。推动绿色商场等绿色流通主体建设,鼓励推动共享经济、二手交易等新模式蓬勃发展,绿色消费品类愈加丰富,绿色消费群体持续扩大。
六、绿色发展体制机制逐步完善
推进绿色发展,体制机制是关键。中国加快构建和完善导向清晰、决策科学、执行有力、激励有效的生态文明制度体系,持续提升绿色发展的政府治理效能,为绿色发展任务目标顺利实现提供坚实保障。
(一)加强法治建设
坚持以法治理念、法治方式推动生态文明建设,将“生态文明建设”写入宪法,制定和修改长江保护法、黄河保护法、土地管理法、森林法、草原法、湿地保护法、环境保护法、环境保护税法以及大气、水、土壤污染防治法和核安全法等法律,覆盖各重点区域、各种类资源、各环境要素的生态文明法律法规体系基本建立。持续完善重点领域绿色发展标准体系,累计制修订绿色发展有关标准3000余项。实施省以下生态环境机构监测监察执法垂直管理制度改革,严厉查处自然资源、生态环境等领域违法违规行为。建立生态环境保护综合行政执法机关、公安机关、检察机关、审判机关信息共享、案情通报、案件移送制度,强化生态环境行政执法与刑事司法的衔接,形成对破坏生态环境违法犯罪行为的查处侦办工作合力,为绿色发展提供了有力法治保障。
(二)强化监督管理
建立完善推进绿色发展的目标评价考核制度,严格落实企业主体责任和政府监管责任。摒弃“唯GDP论英雄”的发展观、政绩观,将资源环境相关指标作为国民经济与社会发展的约束性指标,科学构建反映资源利用、能源消耗、环境损害、生态效益等情况的经济社会发展评价体系,充分发挥考核“指挥棒”作用。建立和落实领导干部生态文明建设责任制,制修订《党政领导干部生态环境损害责任追究办法(试行)》《中央生态环境保护督察工作规定》《领导干部自然资源资产离任审计规定(试行)》等党内法规,在生态环境保护领域严格实施“党政同责、一岗双责”、尽职免责、失职追责。开展领导干部自然资源资产离任审计,对领导干部生态环境损害责任实行终身追究。建立中央生态环境保护督察制度,压实生态环境保护工作责任,推动解决了人民群众反映强烈的突出环境问题。
(三)健全市场化机制
中国逐步建立完善政府有力主导、企业积极参与、市场有效调节的体制机制,更好激发全社会参与绿色发展的积极性。创新和完善节水节能、污水垃圾处理、大气污染治理等重点领域的价格形成机制,实施50余项税费优惠政策,引导优化资源配置,支持促进资源节约和高效利用,推动绿色产业发展。建立统一的自然资源确权登记制度,在森林、草原、湿地、荒漠、水流、耕地等领域建立生态保护补偿机制。探索建立生态产品价值实现机制,鼓励支持社会资本参与生态保护修复。在科学合理控制总量的前提下,建立用水权、用能权、排污权、碳排放权初始分配和交易制度,开展全国碳排放权交易市场建设和绿色电力交易试点建设,进一步发挥市场在生态环境资源配置中的基础性作用。大力发展绿色金融,形成绿色信贷、绿色债券、绿色保险、绿色基金、绿色信托等多层次绿色金融产品和市场体系。截至2021年末,中国本外币绿色信贷余额15.9万亿元,绿色债券存量余额超过1.1万亿元,规模均居全球前列。

七、携手共建美丽地球家园
促进绿色发展、建设生态文明是全人类的共同事业。中国始终是全球生态文明建设的重要参与者、贡献者和引领者,坚定维护多边主义,积极参与打造利益共生、权利共享、责任共担的全球生态治理格局,为人类可持续发展作出贡献。
(一)积极参与全球气候治理
中国坚持公平原则、共同但有区别的责任原则和各自能力原则,坚定落实《联合国气候变化框架公约》,以积极建设性姿态参与全球气候谈判议程,为《巴黎协定》达成和落实作出历史性贡献,推动构建公平合理、合作共赢的全球气候治理体系。提高国家自主贡献力度,将完成全球最高碳排放强度降幅,用全球历史上最短时间实现碳达峰到碳中和,充分体现负责任大国的担当。积极开展应对气候变化南南合作,2016年起在发展中国家启动10个低碳示范区、100个减缓和适应气候变化项目、1000个应对气候变化培训名额的合作项目,实施了200多个应对气候变化的援外项目。
应对气候变化合作会遇到各种波折和困难,但中国始终是全球气候治理的行动派和实干家。中国将坚定不移推动实现碳达峰碳中和目标,一如既往积极参与应对气候变化国际合作,建设性参与气候变化国际谈判,向发展中国家提供力所能及的支持和帮助,继续为应对全球气候变化重大挑战作出中国贡献。
(二)推进共建绿色“一带一路”
中国始终致力于推进共建“一带一路”绿色发展,让绿色切实成为共建“一带一路”的底色。积极推动建立共建“一带一路”绿色低碳发展合作机制,与联合国环境规划署签署《关于建设绿色“一带一路”的谅解备忘录》,与有关国家及国际组织签署50多份生态环境保护合作文件。与31个共建国家共同发起“一带一路”绿色发展伙伴关系倡议,与32个共建国家共同建立“一带一路”能源合作伙伴关系。发起建立“一带一路”绿色发展国际联盟,成立“一带一路”绿色发展国际研究院,建设“一带一路”生态环保大数据服务平台,帮助共建国家提高环境治理能力、增进民生福祉。积极帮助共建国家加强绿色人才培养,实施“绿色丝路使者计划”,已为120多个共建国家培训3000人次。制定实施《“一带一路”绿色投资原则》,推动“一带一路”绿色投资。中国企业在共建国家投资建设了一批可再生能源项目,帮助共建国家建设了一批清洁能源重点工程,为所在国绿色发展提供了有力支撑。

(三)广泛开展双多边国际合作
中国积极推进资源节约和生态环境保护领域务实合作。成功举办《生物多样性公约》第十五次缔约方大会第一阶段会议,以及《湿地公约》第十四届缔约方大会。积极参与二十国集团、中国-东盟、东盟-中日韩、东亚峰会、中非合作论坛、金砖国家、上海合作组织、亚太经合组织等框架下能源转型、能效提升等方面合作,牵头制定《二十国集团能效引领计划》,成为二十国集团领导人杭州峰会重要成果。落实全球发展倡议,推动建立全球清洁能源合作伙伴关系。同时,与印度、巴西、南非、美国、日本、德国、法国、东盟等多个国家和地区开展节能环保、清洁能源、应对气候变化、生物多样性保护、荒漠化防治、海洋和森林资源保护等合作,推动联合国有关机构、亚洲开发银行、亚洲基础设施投资银行、新开发银行、全球环境基金、绿色气候基金、国际能源署、国际可再生能源署等国际组织在工业、农业、能源、交通运输、城乡建设等重点领域开展绿色低碳技术援助、能力建设和试点项目,为推动全球可持续发展作出了重要贡献。
结束语
中国已迈上全面建设社会主义现代化国家、全面推进中华民族伟大复兴新征程。人与自然和谐共生的现代化,是中国式现代化的重要特征。
中共二十大擘画了中国未来发展蓝图,描绘了青山常在、绿水长流、空气常新的美丽中国画卷。中国将坚定不移走绿色发展之路,推进生态文明建设,推动实现更高质量、更有效率、更加公平、更可持续、更为安全的发展,让绿色成为美丽中国最鲜明、最厚重、最牢靠的底色,让人民在绿水青山中共享自然之美、生命之美、生活之美。
地球是全人类赖以生存的唯一家园,人与自然是生命共同体。保护生态环境、推动可持续发展,是各国的共同责任。中国愿与国际社会一道,同筑生态文明之基,同走绿色发展之路,守护好绿色地球家园,建设更加清洁、美丽的世界。
来源:中国循环经济
免责声明: 部分文章信息来源于网络以及网友投稿,本网站只负责对文章进行整理、排版、编辑,是出于传递更多信息之目的。本站文章版权归原作者及原出处所有,内容为作者个人观点, 并不代表本站赞同其观点和对其真实性负责,本站只提供参考并不构成任何投资及应用建议,并不用于任何商业目的。如本站文章和转稿涉及版权等问题,请作者及时联系本站,我们将根据著作权人的要求,立即更正或者删除有关内容。本站拥有对此声明的最终解释权。
更多资讯- 行业:废旧锂电池属危废还是固废? 2025年04月02日
- 聚焦两会:推动废旧塑料回收利用 助力循环... 2025年03月07日
- 地方两会传递更加积极财政政策信号 加大绿... 2025年02月26日
- 国家发改委新政解读:储能产业迎来市场化破... 2025年02月20日
- 四部门:做好2025年家电以旧换新工作 2025年02月07日
- 康艳兵 闫金光:“双碳”战略引领催生绿色... 2025年02月06日
- 八部门发布关于做好2025年汽车以旧换新... 2025年01月23日
- 2025双碳领域重点关注十二大方向! 2025年01月24日
- 生态环境部综合司就《美丽城市建设实施方案... 2025年01月22日
- 国家发改委:2024年“两新”工作取得四... 2025年01月15日
