关于发布《商业秘密载体销毁通用规范》团体标准的公告
2022年07月21日根据国家标准化管理委员会《团体标准管理规定》以及《中国再生资源回收利用协会团体标准制定程序》相关规定,经中国再生资源回收利用协会标准化委员会组织审查,现批准发布《商业秘密载体销毁通用规范》团体标准,标准发布编号:T/ZGZS 0101-2022,该标准自2022年7月20日发布并实施,欢迎相关单位结合实际采标应用。


商业秘密销毁是企业保护商业秘密的最后一道关口,对保守企业秘密、维护企业利益具有十分重要的作用。为了使企业建立完善的涉密载体处理体系,有必要建立规范的商业秘密载体销毁过程,但是现阶段存在着商业秘密载体无处可销毁、销毁无规范、尾料综合回收利用率差等问题。为解决这个问题,中国再生资源回收利用协会于2021年8月立项了2021TB-ZD-07的《商业秘密载体销毁通用规范》团体标准。
本标准起草单位包括湖北紫烽生态环境科技有限公司、众安京卫(北京)科技有限公司、广州南环环境服务有限公司、深圳市绿环再生资源开发有限公司、广州绿之洁清洁服务有限公司档案文件销毁处理中心、重庆桥月云朵再生资源回收有限公司、中环创新科技发展(北京)有限公司、态能(北京)环境有限公司、北京思迪环保科技服务有限公司、中国再生资源回收利用协会废纸分会、中国再生资源回收利用协会两网融合专业委员会、安徽省再生资源回收利用协会、山东省再生资源协会、广州再生资源行业协会、上海市再生资源回收利用行业协会、南京再生资源行业协会、长沙市再生资源回收利用协会、杭州市再生物资行业协会。
本标准立足于商业秘密载体销毁企业的建设、运营以及销毁流程的建立、管理,结合已有的涉密载体处理企业建设情况,规定了商业秘密载体销毁的企业基本要求、工作流程和技术要求。
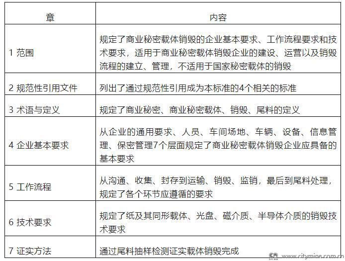
本标准主要包含以下内容:目次、前言、引言、范围、规范性引用文件、术语和定义、企业基本要求、工作流程、技术要求、证实方法。
本标准的发布,将为商业秘密载体销毁提供工作依据,规范商业秘密载体销毁过程,既可保障销毁过程中的信息安全,又可做到尾料资源化、规范化的再生利用,有助于实现再生资源的循环利用,建设资源节约型、环境友好型社会,助力实现双碳目标。




免责声明: 部分文章信息来源于网络以及网友投稿,本网站只负责对文章进行整理、排版、编辑,是出于传递更多信息之目的。本站文章版权归原作者及原出处所有,内容为作者个人观点, 并不代表本站赞同其观点和对其真实性负责,本站只提供参考并不构成任何投资及应用建议,并不用于任何商业目的。如本站文章和转稿涉及版权等问题,请作者及时联系本站,我们将根据著作权人的要求,立即更正或者删除有关内容。本站拥有对此声明的最终解释权。
更多资讯- 行业:废旧锂电池属危废还是固废? 2025年04月02日
- 聚焦两会:推动废旧塑料回收利用 助力循环... 2025年03月07日
- 地方两会传递更加积极财政政策信号 加大绿... 2025年02月26日
- 国家发改委新政解读:储能产业迎来市场化破... 2025年02月20日
- 四部门:做好2025年家电以旧换新工作 2025年02月07日
- 康艳兵 闫金光:“双碳”战略引领催生绿色... 2025年02月06日
- 八部门发布关于做好2025年汽车以旧换新... 2025年01月23日
- 2025双碳领域重点关注十二大方向! 2025年01月24日
- 生态环境部综合司就《美丽城市建设实施方案... 2025年01月22日
- 国家发改委:2024年“两新”工作取得四... 2025年01月15日
