关于做好公共机构生活垃圾分类近期重点工作的通知
2021年02月20日
各省(自治区、直辖市)和新疆生产建设兵团机关事务、住房城乡建设、发展改革主管部门,广东省能源局,中央国家机关各部门、各单位办公厅(室):
为深入贯彻习近平总书记关于垃圾分类工作的系列重要指示批示精神,抓好《住房和城乡建设部等部门印发<关于进一步推进生活垃圾分类工作的若干意见>的通知》(建城〔2020〕93号)、《国家发展改革委 生态环境部关于进一步加强塑料污染治理的意见》(发改环资〔2020〕80号)等文件的贯彻落实,现就公共机构生活垃圾分类近期重点工作安排如下。
一、逐步规范生活垃圾分类类别及标志
参照《生活垃圾分类标志》(GB/T19095-2019),公共机构生活垃圾区分为可回收物、有害垃圾、餐厨垃圾和其他垃圾,可根据属地情况因地制宜制定相对统一的公共机构生活垃圾分类类别。公共机构新增或者更新生活垃圾收集容器时,应当严格按照《生活垃圾分类标志》,设置统一规范、清晰醒目的生活垃圾分类标志。
二、大力推行绿色办公
倡导使用再生纸、再生耗材等循环再生办公用品,限制使用一次性办公用品,加速推动无纸化办公。对产生的非涉密废纸、废弃电器电子产品等废旧物品进行集中回收处理,促进循环利用。鼓励废旧家具修复使用,未达到最低使用年限或者达到最低使用年限尚能继续使用的家具不得进行回收,应当通过调剂使用、交易、捐赠等方式处置;确经科学评估鉴定不能继续使用的,应当由有资质的环保回收机构回收处置。
三、带头停止使用不可降解一次性塑料制品
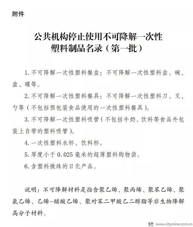
研究制定停止使用不可降解一次性塑料制品的措施,积极开展环保布袋、纸袋、可降解塑料制品等替代品宣传推广活动,督促指导本地区、本系统党政机关以创建节约型机关为契机,率先停止使用不可降解一次性塑料制品,逐步推动医院、学校、场馆等公共机构的食堂、服务接待等场所不提供不可降解一次性塑料制品。到2021年底前,公共机构全面停止使用《公共机构停止使用不可降解一次性塑料制品名录(第一批)》内的不可降解一次性塑料制品。
四、进一步制止餐饮浪费行为
抓好餐厨垃圾源头减量,推广“小份菜”、“按需取餐”、“剩菜打包”等措施,持续开展“光盘行动”等节约粮食活动。进一步加强公务接待、会议、培训等公务活动用餐管理。完善餐饮浪费监管机制,定期开展监督检查,以适当方式通报餐饮浪费典型案例。鼓励有条件的公共机构使用餐厨垃圾就地资源化处理设备,推动餐厨垃圾资源化、无害化利用。
五、持续开展生活垃圾分类志愿服务行动
广泛动员各级公共机构开展“五个一”(参加一次培训、开展一次活动、督导一个单位、带动一个家庭、联系一个社区)志愿服务行动,推动纳入本地区、本系统公共机构生活垃圾分类工作评价标准,鼓励建立志愿者线上招募、交流平台,统一使用公共机构生活垃圾分类志愿者标识,努力营造“志愿者示范先行,干部职工共同参与”的工作氛围。推广“46城万人志愿者”活动经验做法,选树一批优秀志愿者,利用多种形式进行宣传报道,全面推动地级及以上城市开展公共机构生活垃圾分类“万人志愿者”活动。
六、扎实推进生活垃圾分类示范点建设
制定示范点建设专项工作方案,对照《公共机构生活垃圾分类工作评价参考标准》,在机关、医院、学校等不同类型公共机构中遴选建设一批有特色、可示范、见成效的公共机构生活垃圾分类示范点,带动本地区、本系统整体工作提升。提供有力的组织保障,支持鼓励示范点在投放制度、激励机制、宣传教育、志愿服务、监督检查等方面加大实践探索力度,宣传推广示范点经验做法。开展科学专业绩效评价,实施动态管理和激励约束机制,最大程度发挥示范点效能,逐步形成“省-市-县”三级示范体系。
各地区机关事务管理部门要会同住房城乡建设、发展改革等主管部门,强化目标责任,加强业务指导,不断提高“46个重点城市”公共机构生活垃圾分类工作成效,大力推动地级城市公共机构全面实施生活垃圾分类制度,有序推进县级城市公共机构开展生活垃圾分类有关工作。中央国家机关及其所属垂直管理机构、派出机构要结合属地有关要求,持续巩固生活垃圾分类工作成果。
附件:公共机构停止使用不可降解一次性塑料制品名录(第一批)

国管局办公室
住房城乡建设部办公厅
国家发展改革委办公厅
2021年1月28日
更多资讯- 七部委印发规划:“十四五”将推进农村垃圾... 2022年01月06日
- 天津生活垃圾分类投放、收集、运输、处理全... 2022年02月07日
- 发改委:30个省市自治区生活垃圾处置费标... 2022年02月24日
- 河北多措并举加快构建垃圾分类长效机制 2021年08月13日
- 《江西省生活垃圾管理条例》正式通过 2021年08月12日
- 【河北】在这些区域强制实行生活垃圾分类!... 2021年06月24日
- 发改委下达75亿预算,用于垃圾分类和处理... 2021年07月02日
- 【天津】关于全面推进生活垃圾分类工作实施... 2021年06月11日
- “十四五”期间,地级城市公共机构全面实施... 2021年06月11日
- 天津市人大代表陈奕:推动垃圾分类建设 分... 2021年01月29日
