再生资源物流行业市场规模与发展前景
2020年10月27日政策环境助推再生资源行业发展
党的十九大明确提出发展循环经济是走新型工业化道路的重要载体,也是从根本上转变经济增长方式的必然要求,政府部门积极响应出台一系列政策,助推再生资源行业的发展,对于我国实现经济增长模式有粗放式向集约式转变,由高投入、高消耗、低效益、高排放向低投入、低消耗、高效益、低排放转变有积极意义。

再生资源回收总量逐年增长
根据商务部发布的《中国再生资源回收行业发展报告(2019)》数据显示,2018年,我国废钢铁、废有色金属、废塑料、废轮胎、废纸、废弃电器电子产品、报废机动车、废旧纺织品、废玻璃、废电池十大类别的再生资源回收总量为3.20亿吨,同比增长13.4%。 根据2013-2018年6.7%的年复合增长率,估算2019年我国可再生资源回收总量在34377万吨左右。

注: 截止到2020年9月中旬,商务部暂未公布2019年数据,上图2019年数据为前瞻根据市场情况初步估算值,届时以官方公布数据为准。
再生资源物流市场快速发展
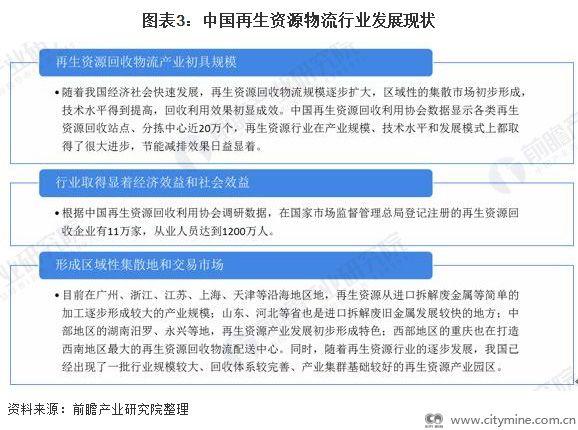
目前国内再生资源物流行业发展已初具规模,经济效益和社会效益显现,区域物流集散和交易市场分布格局已经初步形成,行业发展向好。

根据中国物流与采购联合会数据,2015-2019年我国再生资源物流总额稳步增长。 2019年,再生资源物流总额达到1.4万亿元,按照可比口径,增长13.3%,国内再生资源物流行业快速发展。

再生资源物流发展趋势
再生资源物流行业是再生资源行业发展的基础支撑,是真正实现资源有效循环利用的基础,物流效率和物流成本影响循环经济发展水平。 随着环境管制措施愈发严格、政府对再生资源行业扶持政策的进一步落实,行业发展前景非常广阔,未来再生资源物流规模将进一步扩大、企业竞争加剧、行业技术水平显著提高。

免责声明: 部分文章信息来源于网络以及网友投稿,本网站只负责对文章进行整理、排版、编辑,是出于传递更多信息之目的。本站文章版权归原作者及原出处所有,内容为作者个人观点, 并不代表本站赞同其观点和对其真实性负责,本站只提供参考并不构成任何投资及应用建议,并不用于任何商业目的。如本站文章和转稿涉及版权等问题,请作者及时联系本站,我们将根据著作权人的要求,立即更正或者删除有关内容。本站拥有对此声明的最终解释权。
更多资讯- 行业:废旧锂电池属危废还是固废? 2025年04月02日
- 聚焦两会:推动废旧塑料回收利用 助力循环... 2025年03月07日
- 地方两会传递更加积极财政政策信号 加大绿... 2025年02月26日
- 国家发改委新政解读:储能产业迎来市场化破... 2025年02月20日
- 四部门:做好2025年家电以旧换新工作 2025年02月07日
- 康艳兵 闫金光:“双碳”战略引领催生绿色... 2025年02月06日
- 八部门发布关于做好2025年汽车以旧换新... 2025年01月23日
- 2025双碳领域重点关注十二大方向! 2025年01月24日
- 生态环境部综合司就《美丽城市建设实施方案... 2025年01月22日
- 国家发改委:2024年“两新”工作取得四... 2025年01月15日
