“观政策 看数据” 了解2020年的再生资源行业
2020年10月23日目前,再生资源已成为国家资源供给的重要来源,在缓解资源约束、提高资源利用效率、减少环境污染、推动绿色生产和绿色消费等方面发挥着积极作用。
再生资源是指在人类的生产、生活、科教、交通、国防等各项活动中被开发利用一次并报废后,还可反复回收加工再利用的物质资源,它包括以矿物为原料生产并报废的钢铁、有色金属、稀有金属、合金、无机非金属、塑料、橡胶、纤维、纸张等都称为再生资源。

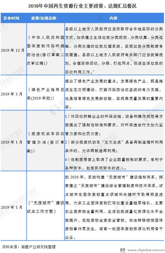
对于以上材料,都可以进行回收利用,不过由于之前市场的不成熟,导致再生资源回收成为一个高投入、低效益的行业。 但随着相关政策的来临,局面有了明显改变。 在2019年,我国就发布了以下相关政策:

从政策上看,国家对于资源回收方面越来越重视,今年后的十四五计划中,环保话题也绝对会成为重中之重。
而从《中国再生资源回收行业发展报告(2019)》中的数据来看,再生资源回收总量也一直都在稳步提升,截止到2019年已达34377万吨。

今年上半年或许会因为疫情原因让行业有所停滞,但下半年随着国民消费的恢复、国家经济的复苏,资源回收市场转好。
再生行业未来
近年来,商务部着力从建立工作机制、制定法规标准、构建回收网络等方面,推动构建绿色再生资源回收体系。中国再生资源回收利用协会会长提出:我国再生资源行业需注重无害化、标准化、规范化和规模化建设,要积极推进绿色回收利用体系建设,重构再生资源供应链并提高回收率,要在产业链后端发力,提供固体废弃物综合治理方案。

对于再生资源行业来说,未来随着行业的成熟,政策的倾斜,再生业规模一定会越来越大,但这也会导致企业竞争越加明显,未来谁会在这一片尚未十分成熟的市场打下一片天地,可能真正要看的是企业的技术水平了。
具有行业前景,但行业规则也要规范,小作坊式需要开始思考转型之路。
免责声明: 部分文章信息来源于网络以及网友投稿,本网站只负责对文章进行整理、排版、编辑,是出于传递更多信息之目的。本站文章版权归原作者及原出处所有,内容为作者个人观点, 并不代表本站赞同其观点和对其真实性负责,本站只提供参考并不构成任何投资及应用建议,并不用于任何商业目的。如本站文章和转稿涉及版权等问题,请作者及时联系本站,我们将根据著作权人的要求,立即更正或者删除有关内容。本站拥有对此声明的最终解释权。
更多资讯- 行业:废旧锂电池属危废还是固废? 2025年04月02日
- 聚焦两会:推动废旧塑料回收利用 助力循环... 2025年03月07日
- 地方两会传递更加积极财政政策信号 加大绿... 2025年02月26日
- 国家发改委新政解读:储能产业迎来市场化破... 2025年02月20日
- 四部门:做好2025年家电以旧换新工作 2025年02月07日
- 康艳兵 闫金光:“双碳”战略引领催生绿色... 2025年02月06日
- 八部门发布关于做好2025年汽车以旧换新... 2025年01月23日
- 2025双碳领域重点关注十二大方向! 2025年01月24日
- 生态环境部综合司就《美丽城市建设实施方案... 2025年01月22日
- 国家发改委:2024年“两新”工作取得四... 2025年01月15日
