商务部办公厅关于进一步加强商务领域塑料污染治理工作的通知
2020年09月07日各省、自治区、直辖市、计划单列市及新疆生产建设兵团商务主管部门:
塑料作为一种重要的基础材料,在商贸流通领域应用广泛。近年来,塑料制品特别是一次性塑料用品消耗量持续上升,对环境污染治理带来新的挑战。为贯彻落实党中央、国务院关于塑料污染治理的决策部署,扎实做好商务领域塑料污染治理工作,确保如期完成塑料污染治理各项目标,现将有关事项通知如下:

一、落实禁塑限塑相关规定要求
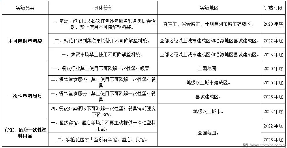
2020年4月,第十三届全国人民代表大会常务委员会第十七次会议修订通过了《中华人民共和国固体废物污染环境防治法》(以下简称《固废法》),对商务领域塑料污染治理赋予了新的职责,提出了新的要求。今年上半年 ,发展改革委、生态环境部等部门先后印发了《关于进一步加强塑料污染治理的意见》(发改环资〔2020〕80号)、《关于扎实推进塑料污染治理工作的通知》(发改办环资〔2020〕1146号)等政策文件,对商务领域禁塑限塑阶段性任务提出了明确要求(详见附件)。各地商务主管部门要聚焦商场、超市、集贸市场、餐饮、住宿、展会、电子商务等重点领域,准确把握不同塑料用品在实施区域、时间节点等具体禁塑限塑要求,认真抓好贯彻落实。
二、压实地方属地管理责任和行业管理责任
各省(区、市)商务主管部门要层层压实责任,进一步加强行业管理,坚持严抓禁塑限塑与推动行业绿色发展并重,针对行业实际提出切实可行的治理措施,并纳入省级政府实施方案。同时,要督促省会城市、计划单列市、地级以上城市商务主管部门,分析评估各领域重点难点问题,逐项研究提出有针对性的具体推进措施,确保完成本区域各阶段目标任务。
三、做好一次性塑料制品报告工作
根据《固废法》第六十九条规定,商品零售场所开办单位、电子商务平台企业、外卖企业应当按照国家有关规定向商务部门报告塑料袋等一次性塑料制品的使用、回收情况。商务部将另行制定商务领域一次性塑料制品使用回收报告相关规定,并建立相应的信息报送平台,方便地方和企业报送信息。各地商务主管部门要督促指导相关企业做好信息报送工作,并按要求及时汇总上报。同时,要以适当方式公布本地区塑料制品使用回收情况,接受社会监督。
四、完善商务执法监督机制
执法队伍、职能保留在商务主管部门的地方,要依法依规切实履行好《固废法》赋予的执法职责;执法队伍、职能划入市场监管部门的地方,要建立健全工作协调机制,配合综合执法部门做好相关工作。要加强日常监督,对发现的问题及时予以曝光。监管中发现有关塑料环境污染和生态破坏行为的,应当及时将相关线索移交生态环境保护综合执法队伍。
五、强化政策支持保障
各地商务主管部门要加强政策引导,在绿色商场、绿色餐饮、电子商务平台、再生资源回收等工作中,充分发挥规划、标准、资金分配等政策导向作用,增加禁塑限塑相关要求,推动商务领域塑料减量化新模式、新业态发展。引导商场、超市等场所,通过积分奖励等激励手段推广使用环保布袋、纸袋等非塑制品和可降解塑料袋,鼓励设置自助式、智能化投放装置,推广使用生鲜产品可降解包装膜(袋)。加快建立集贸市场购物袋集中购销制度。在餐饮外卖领域推广使用符合性能和食品安全要求的秸秆覆膜餐盒等生物基、可降解塑料袋等替代产品。加强电商、外卖等平台企业入驻商户管理,制定一次性塑料制品减量替代实施方案,推广可循环、易回收、可降解替代产品。
六、加强宣传引导
各地商务主管部门要认真贯彻新发展理念,加大对塑料污染治理工作的宣传力度,组织行业商协会、市场主体等充分利用广播电视等传统媒体,微博、微信等新媒体,进一步宣传相关法律法规和禁塑限塑相关要求,倡导简约适度、绿色低碳的生活理念和生活方式。
商务部办公厅
2020年8月28日
拾起卖科技打造:城市矿山电商平台,通过将传统再生资源回收与互联网经营模式的精准结合,有效推动再生资源行业整体多元化发展,促进循环经济产业链发展。城市矿山是天津拾起卖科技有限公司旗下重点品牌。天津拾起卖科技有限公司拥有丰富的再生资源回收、加工、配送行业经验,是由经营团队和互联网技术团队组建而成的再生资源互联网企业。
免责声明: 部分文章信息来源于网络以及网友投稿,本网站只负责对文章进行整理、排版、编辑,是出于传递更多信息之目的。本站文章版权归原作者及原出处所有,内容为作者个人观点, 并不代表本站赞同其观点和对其真实性负责,本站只提供参考并不构成任何投资及应用建议,并不用于任何商业目的。如本站文章和转稿涉及版权等问题,请作者及时联系本站,我们将根据著作权人的要求,立即更正或者删除有关内容。本站拥有对此声明的最终解释权。
更多资讯- 行业:废旧锂电池属危废还是固废? 2025年04月02日
- 聚焦两会:推动废旧塑料回收利用 助力循环... 2025年03月07日
- 地方两会传递更加积极财政政策信号 加大绿... 2025年02月26日
- 国家发改委新政解读:储能产业迎来市场化破... 2025年02月20日
- 四部门:做好2025年家电以旧换新工作 2025年02月07日
- 康艳兵 闫金光:“双碳”战略引领催生绿色... 2025年02月06日
- 八部门发布关于做好2025年汽车以旧换新... 2025年01月23日
- 2025双碳领域重点关注十二大方向! 2025年01月24日
- 生态环境部综合司就《美丽城市建设实施方案... 2025年01月22日
- 国家发改委:2024年“两新”工作取得四... 2025年01月15日
