九部门联合印发《关于扎实推进塑料污染治理工作的通知》
2020年07月20日《关于进一步加强塑料污染治理的意见》(以下简称《意见》)印发以来,各方高度重视、认真落实,相关部门建立专项工作机制,细化分解任务,协同推进各项工作;有关地方主动作为,结合实际出台省级实施方案;行业企业积极响应,创新技术和模式,切实推进塑料减量。在各方共同努力下,塑料污染治理工作平稳开局,重点领域工作梯次展开。近日,国家发展改革委、生态环境部、工业和信息化部、住房城乡建设部、农业农村部、商务部、文化和旅游部、市场监管总局、供销合作总社等九部门联合印发《关于扎实推进塑料污染治理工作的通知》(以下简称《通知》),对进一步做好塑料污染治理工作,特别是完成2020年底阶段性目标任务作出部署。
《通知》强调,要落实属地管理责任。要求各地提高政治站位,进一步增强紧迫感和责任感,于8月中旬前出台省级实施方案,细化分解任务,层层压实责任;督促省会城市、计划单列市、地级以上城市等结合本地实际,重点围绕2020年底阶段性目标,提出推进措施,确保如期完成目标任务。
《通知》要求,对减塑重点领域,落实落细工作措施。重点围绕《意见》提出的2020年底要完成的目标任务,对禁限超薄塑料购物袋、超薄农用地膜、一次性发泡塑料餐具、一次性塑料棉签等,规范集贸市场塑料购物袋使用、加大塑料废弃物分类回收和处置等重点工作,逐项提出狠抓落实的措施,并明确了责任单位。要求各地生态环境、工业和信息化、住房城乡建设、农业农村、商务、文化和旅游、市场监管等部门要做好日常监管,着力解决堵点难点问题。各行业主管部门要及时将有关线索移交生态环境保护综合执法队伍。各地要于8月底前启动商场超市、集贸市场、餐饮行业等重点领域执法检查。中央有关部门将于年底前组织联合专项行动进行督导检查。
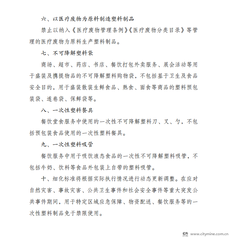
《通知》明确,按照禁限管理细化标准把握2020年底阶段性目标任务,明确禁限不可降解塑料袋、一次性塑料餐具、一次性塑料吸管等一次性塑料制品的政策边界和执行要求。对疫情防控等突发事件期间用于应急保障的一次性塑料制品予以豁免。细化标准将根据实际执行情况,以及2022年、2025年阶段性目标落实需要进行动态调整。细化标准将有助于地方有关部门在执法监督中统一认识、把握尺度;同时也有助于相关企业和社会公众对政策的准确理解,保障各项任务有效落实。
《通知》指出,要广泛凝聚社会共识,扩大公众参与。各地方、各部门要加强塑料污染治理宣传引导。通过政策图解、短视频等多种形式准确介绍和解读分阶段、分领域、分地区的目标任务和政策要求;组织相关行业、企业发布联合倡议,进一步增强公众对塑料污染治理工作的认同和支持;坚持问题导向,加大曝光力度,开展建设性舆论监督工作。塑料污染治理涉及因素多、影响范围广,既需要各级政府紧盯目标、真抓实干;也离不开公众的理解、支持和参与,要广泛动员相关企业履行社会责任,走绿色发展道路;引导公众绿色消费,践行绿色生活方式,形成“政府监管、行业自律、社会参与”三位一体的塑料污染协同治理体系。

关于扎实推进塑料污染治理工作的通知
发改环资〔2020〕1146号
各省、自治区、直辖市发展改革委、生态环境厅(局)、工业和信息化主管部门、住房城乡建设厅(城市管理委、城市管理局、绿化市容局)、农业农村(农牧)厅(局、委)、商务厅(局、委)、文化和旅游厅(局)、市场监管局(委、厅)、供销合作社:
《关于进一步加强塑料污染治理的意见》(发改环资〔2020〕80号,以下简称《意见》)印发以来,各地、各部门积极推动落实,整体工作平稳开局,但各地各领域工作进度还不平衡。为统筹做好疫情防控和塑料污染治理工作,确保如期完成2020年底塑料污染治理各项阶段性目标任务,现将有关要求通知如下:
一、落实属地管理责任
各地要提高政治站位,进一步增强做好塑料污染治理工作的紧迫感和责任感,加大工作落实力度。8月中旬前出台省级实施方案,细化分解任务,层层压实责任;督促省会城市、计划单列市、地级以上城市等结合本地实际,重点围绕2020年底阶段性目标,分析评估各领域重点难点问题,研究提出可操作、有实效的具体推进措施,确保如期完成目标任务。
二、狠抓重点领域推进落实
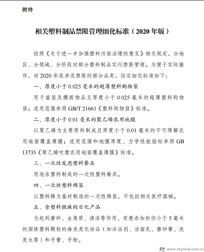
(一)加强对禁止生产销售塑料制品的监督检查。各地市场监管部门要开展塑料制品质量监督检查,依法查处生产、销售厚度小于0.025毫米的超薄塑料购物袋和厚度小于0.01毫米的聚乙烯农用地膜等行为;按照《意见》规定的禁限期限,对纳入淘汰类产品目录的一次性发泡塑料餐具、一次性塑料棉签、含塑料微珠日化产品等开展执法工作。各地工业和信息化部门要会同相关部门按照当地政府部署要求,组织对辖区内涉及生产淘汰类塑料制品的企业进行产能摸排,引导相关企业及时做好生产调整等工作。
(二)加强对零售餐饮等领域禁限塑的监督管理。各地商务等部门要按照《固体废物污染环境防治法》要求,结合当地政府工作安排,加强对商品零售场所、外卖服务、各类展会活动等停止使用不可降解塑料袋等的监督管理。各地商务、市场监管部门要按照当地政府部署要求,推动集贸市场建立购物袋集中购销制度,进一步规范集贸市场塑料购物袋的销售和使用。各地文化和旅游等部门要按照当地政府部署要求,加强景区景点餐饮服务禁限塑的监督管理。各地要结合实际,明确餐饮行业禁限塑的具体监管部门并加强监督管理,引导督促相关企业做好产品替代并按照《意见》规定期限停止使用一次性塑料吸管和一次性塑料餐具。
(三)推进农膜治理。各地农业农村部门要加强与供销合作社协作,组织开展以旧换新、经营主体上交、专业化组织回收等,推进农膜生产者责任延伸制度试点,推进农膜回收示范县建设,健全废旧农膜回收利用体系。各地农业农村部门要会同相关部门对市场销售的农膜加强抽检抽查,将厚度小于0.01毫米的聚乙烯农用地膜、违规用于农田覆盖的包装类塑料薄膜等纳入农资打假行动。
(四)规范塑料废弃物收集和处置。各地住房城乡建设部门要结合实施生活垃圾分类,加大塑料废弃物分类收集和处理力度,推动将分拣成本高、不宜资源化利用的低值塑料废弃物进入生活垃圾焚烧发电厂进行能源化利用,减少塑料垃圾的填埋量。
(五)开展塑料垃圾专项清理。各地住房城乡建设部门要会同相关部门按时完成已排查出的规模较大的生活垃圾非正规堆放点整治任务。各地农业农村部门要组织开展农田残留地膜清理整治。沿海地区生态环境部门要牵头组织开展清洁海滩等行动。
三、强化日常监管和专项检查
(一)实施生态环境保护综合执法。各地生态环境、工业和信息化、住房城乡建设、商务、文化和旅游等部门,要按照《固体废物污染环境防治法》《关于深化生态环境保护综合行政执法改革的指导意见》《行政主管部门移送适用行政拘留环境违法案件暂行办法》等法律政策要求,做好日常监管;各行业主管部门要及时将涉塑料环境污染和生态破坏行为的线索移交生态环境保护综合执法队伍,由其依法立案查处。
(二)开展联合专项行动。8月底前,各地要对照本通知要求,启动商场超市、集贸市场、餐饮行业等重点领域禁限塑推进情况专项执法检查。年底前,生态环境部、发展改革委将会同各相关部门开展塑料污染治理督促检查联合专项行动,对各地实施方案制定、工作推进和监督执法情况进行部委联合督查,联合专项行动方案另行印发;视情将联合专项行动发现的塑料污染治理相关突出问题纳入中央生态环境保护督察范畴,强化督查问责。
四、加强宣传引导
各地、各部门要加强塑料污染治理宣传引导,通过政策图解、短视频等多种形式深入介绍各领域推进的时间表和路线图,组织相关媒体投放公益广告、宣传片等,进一步增加公众对塑料污染治理工作的认同和支持,扩大公众参与的积极性。及时总结、宣传、交流塑料污染治理的好经验、好做法。组织相关行业、企业发布联合倡议,进一步凝聚社会共识,营造全社会共同参与的良好氛围。同时,坚持问题导向,加大曝光力度,开展建设性舆论监督工作。
塑料污染治理专项工作机制将加强统筹指导和协同配合,形成工作合力,持续开展督促检查,对制定实施方案不及时、重点工作不落实的地方进行通报。
附件:相关塑料制品禁限管理细化标准(2020年版)
国家发展改革委
生 态 环 境 部
工业和信息化部
住房城乡建设部
农 业 农 村 部
商 务 部
文化和旅游部
市场监管总局
供销合作总社
2020年7月10日


免责声明: 部分文章信息来源于网络以及网友投稿,本网站只负责对文章进行整理、排版、编辑,是出于传递更多信息之目的。本站文章版权归原作者及原出处所有,内容为作者个人观点, 并不代表本站赞同其观点和对其真实性负责,本站只提供参考并不构成任何投资及应用建议,并不用于任何商业目的。如本站文章和转稿涉及版权等问题,请作者及时联系本站,我们将根据著作权人的要求,立即更正或者删除有关内容。本站拥有对此声明的最终解释权。
更多资讯- 行业:废旧锂电池属危废还是固废? 2025年04月02日
- 聚焦两会:推动废旧塑料回收利用 助力循环... 2025年03月07日
- 地方两会传递更加积极财政政策信号 加大绿... 2025年02月26日
- 国家发改委新政解读:储能产业迎来市场化破... 2025年02月20日
- 四部门:做好2025年家电以旧换新工作 2025年02月07日
- 康艳兵 闫金光:“双碳”战略引领催生绿色... 2025年02月06日
- 八部门发布关于做好2025年汽车以旧换新... 2025年01月23日
- 2025双碳领域重点关注十二大方向! 2025年01月24日
- 生态环境部综合司就《美丽城市建设实施方案... 2025年01月22日
- 国家发改委:2024年“两新”工作取得四... 2025年01月15日
